HOME   LIST
‹–   –›

Flux Rope in 2024

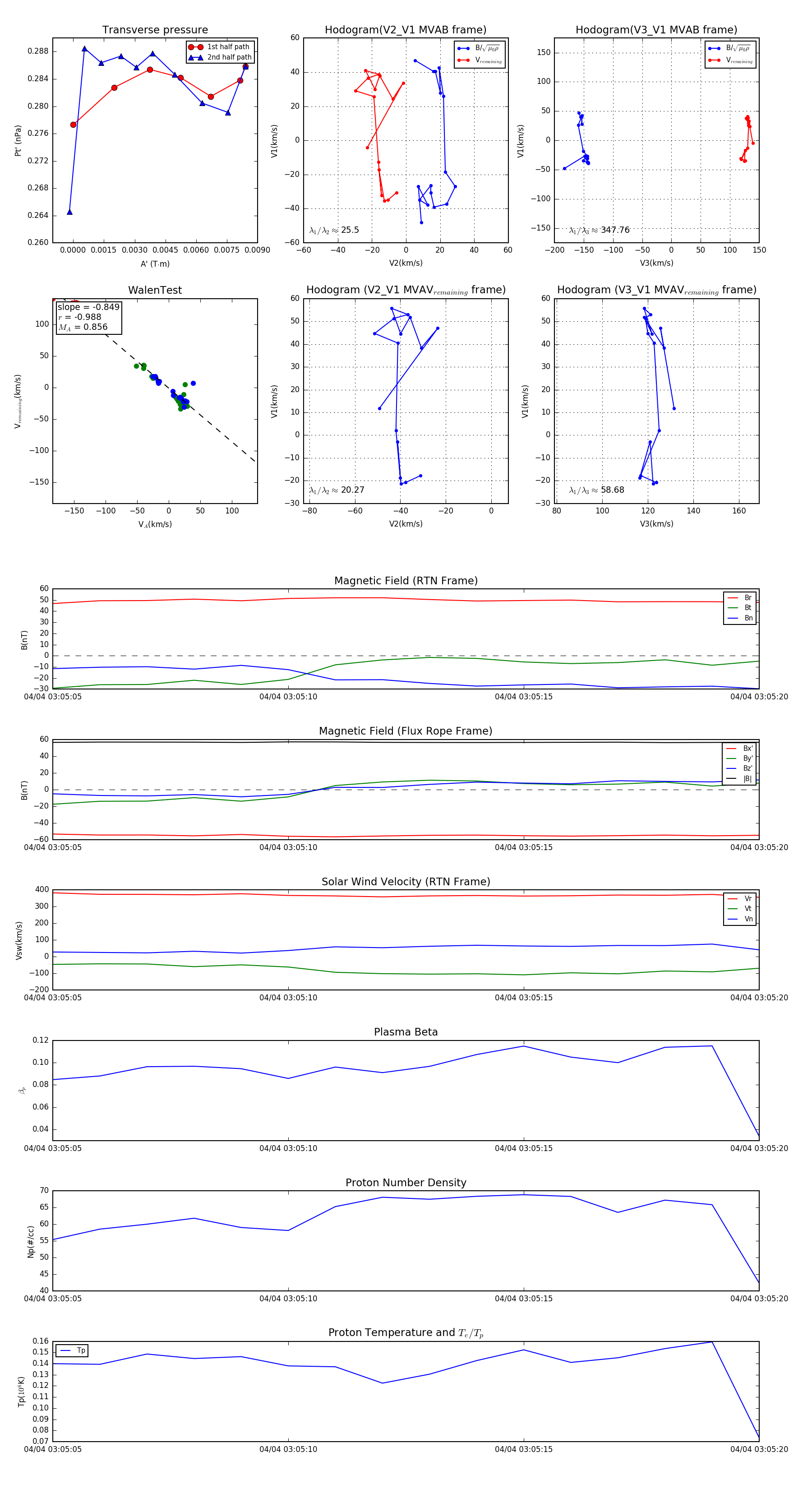
Flux Rope Event 2024-04-04 03:05:05 ~ 2024-04-04 03:05:20 (16 seconds)


plot