HOME   LIST
‹–   –›

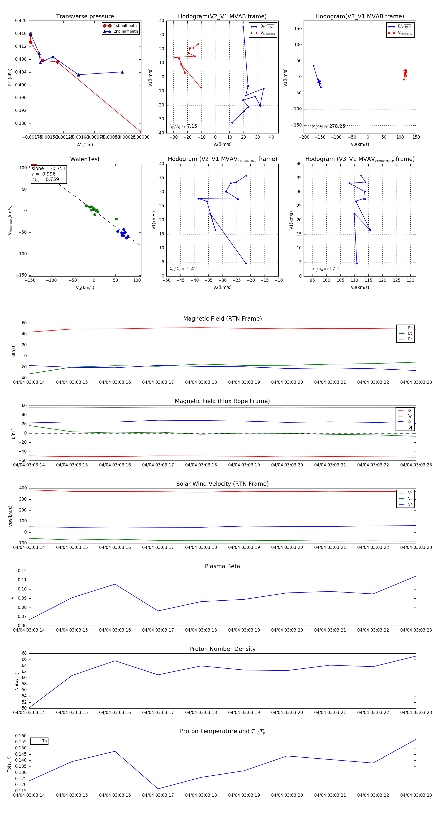
Flux Rope in 2024

Flux Rope Event 2024-04-04 03:03:14 ~ 2024-04-04 03:03:23 (10 seconds)


plot