HOME   LIST
‹–   –›

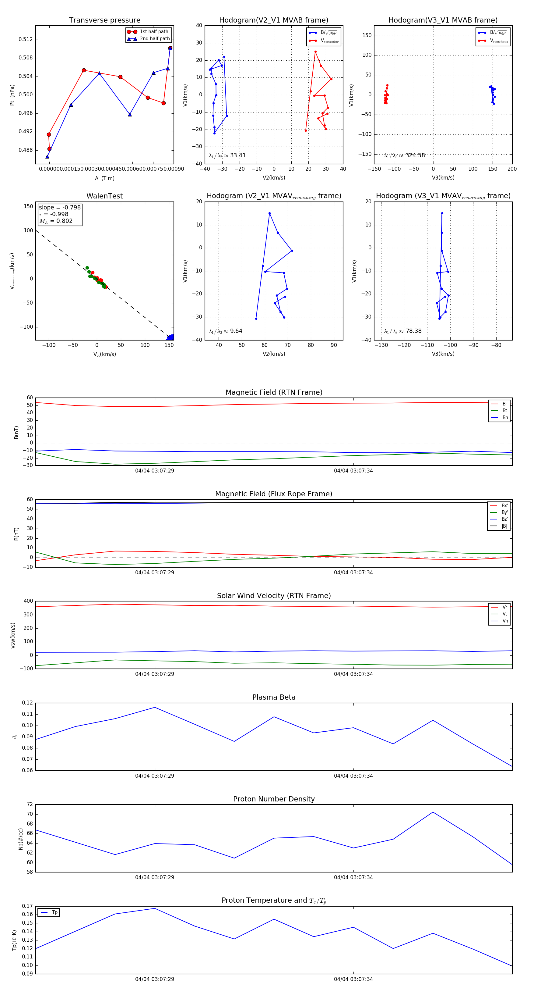
Flux Rope in 2024

Flux Rope Event 2024-04-04 03:07:26 ~ 2024-04-04 03:07:38 (13 seconds)


plot