HOME   LIST
‹–   –›

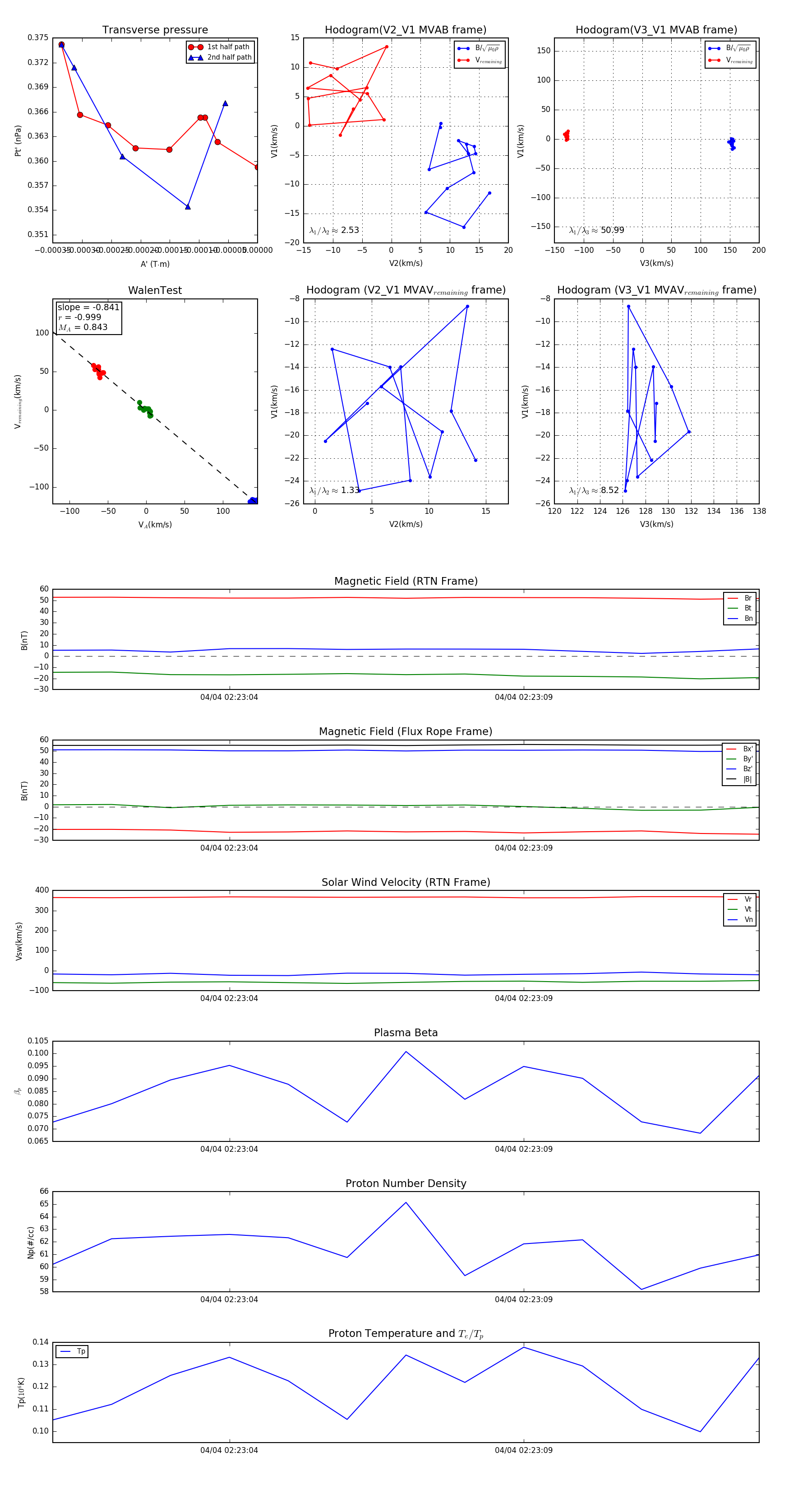
Flux Rope in 2024

Flux Rope Event 2024-04-04 02:23:01 ~ 2024-04-04 02:23:13 (13 seconds)


plot