HOME   LIST
‹–   –›

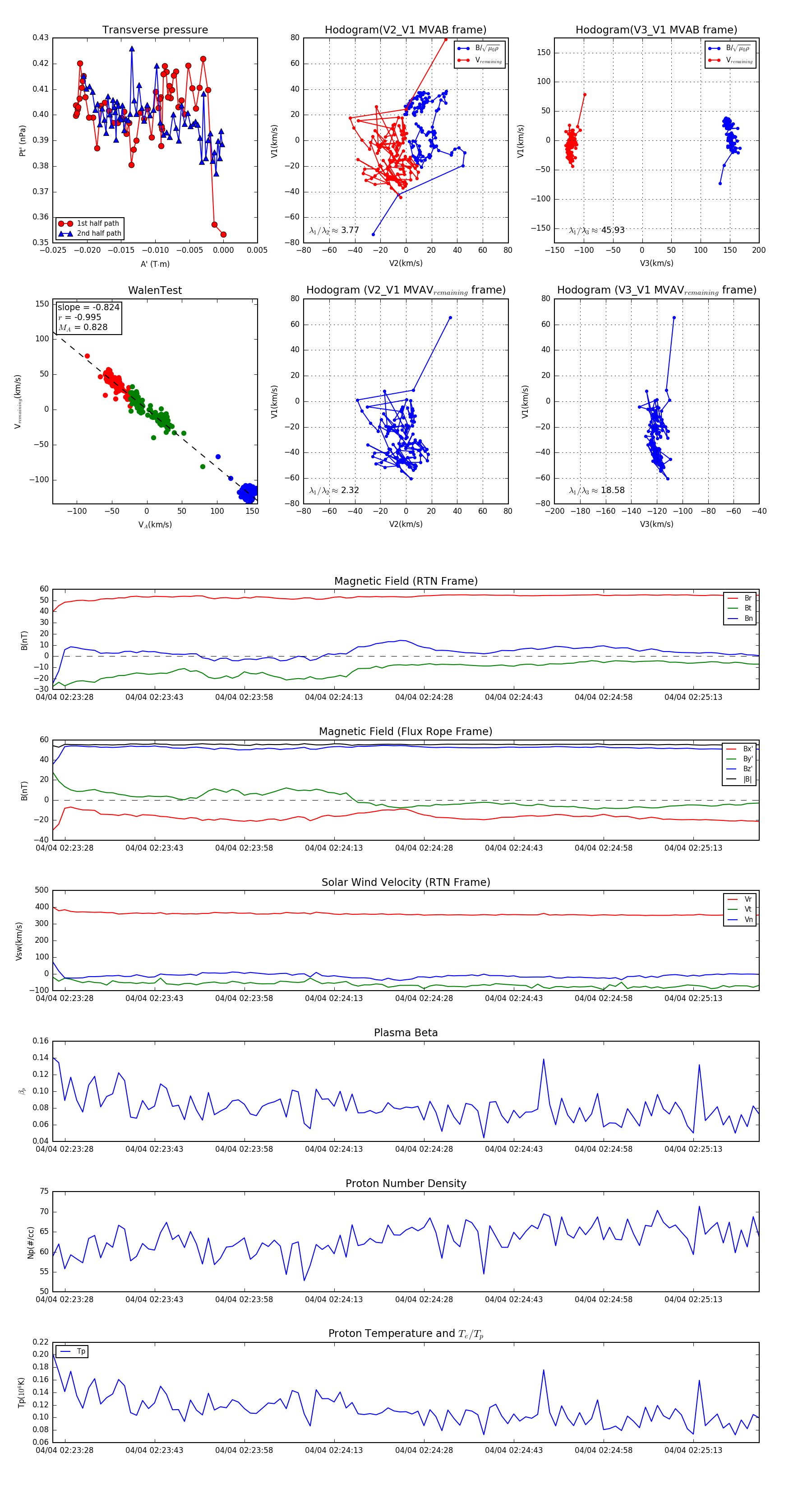
Flux Rope in 2024

Flux Rope Event 2024-04-04 02:23:26 ~ 2024-04-04 02:25:24 (119 seconds)


plot