HOME   LIST
‹–   –›

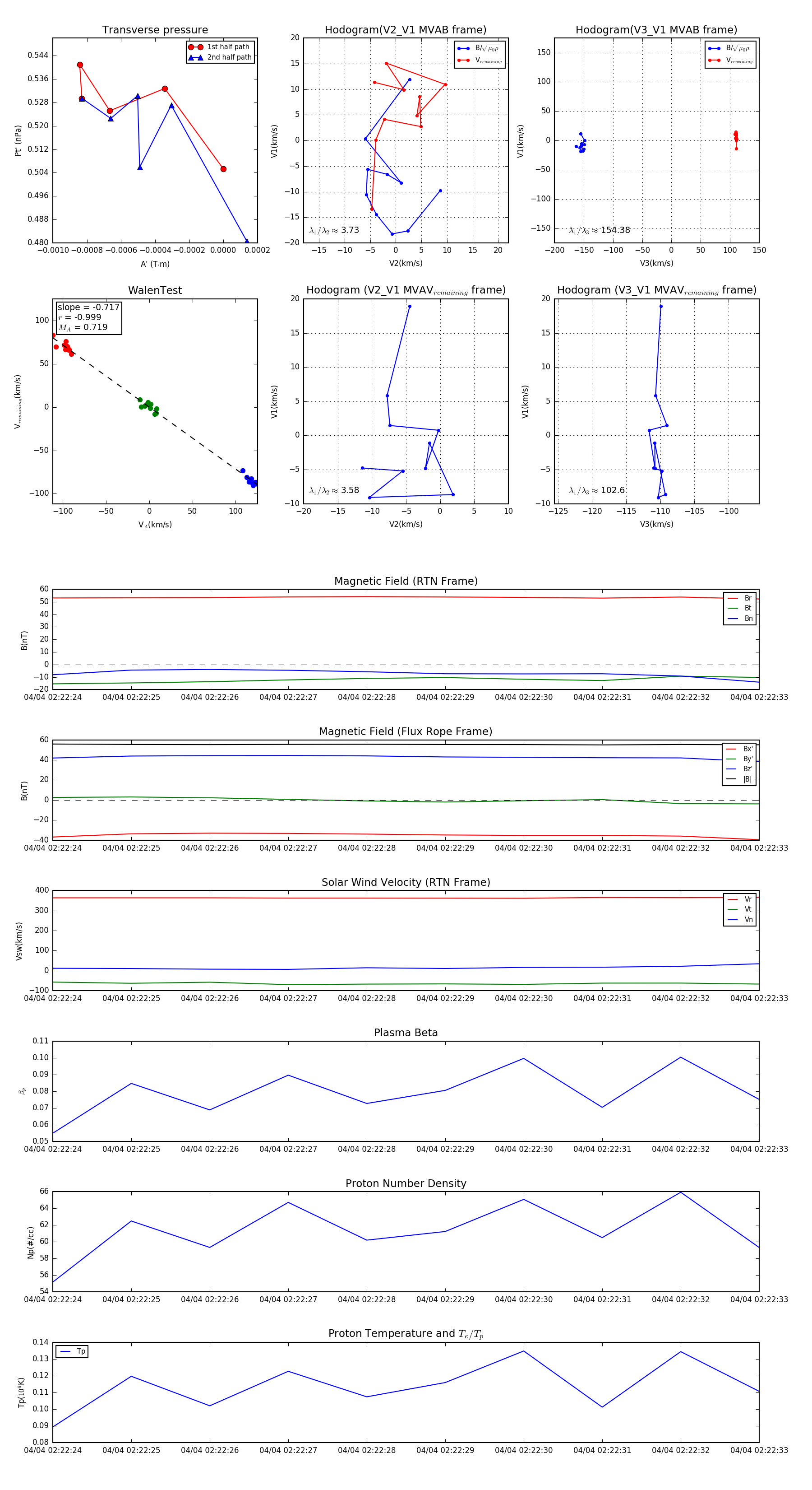
Flux Rope in 2024

Flux Rope Event 2024-04-04 02:22:24 ~ 2024-04-04 02:22:33 (10 seconds)


plot