HOME   LIST
‹–   –›

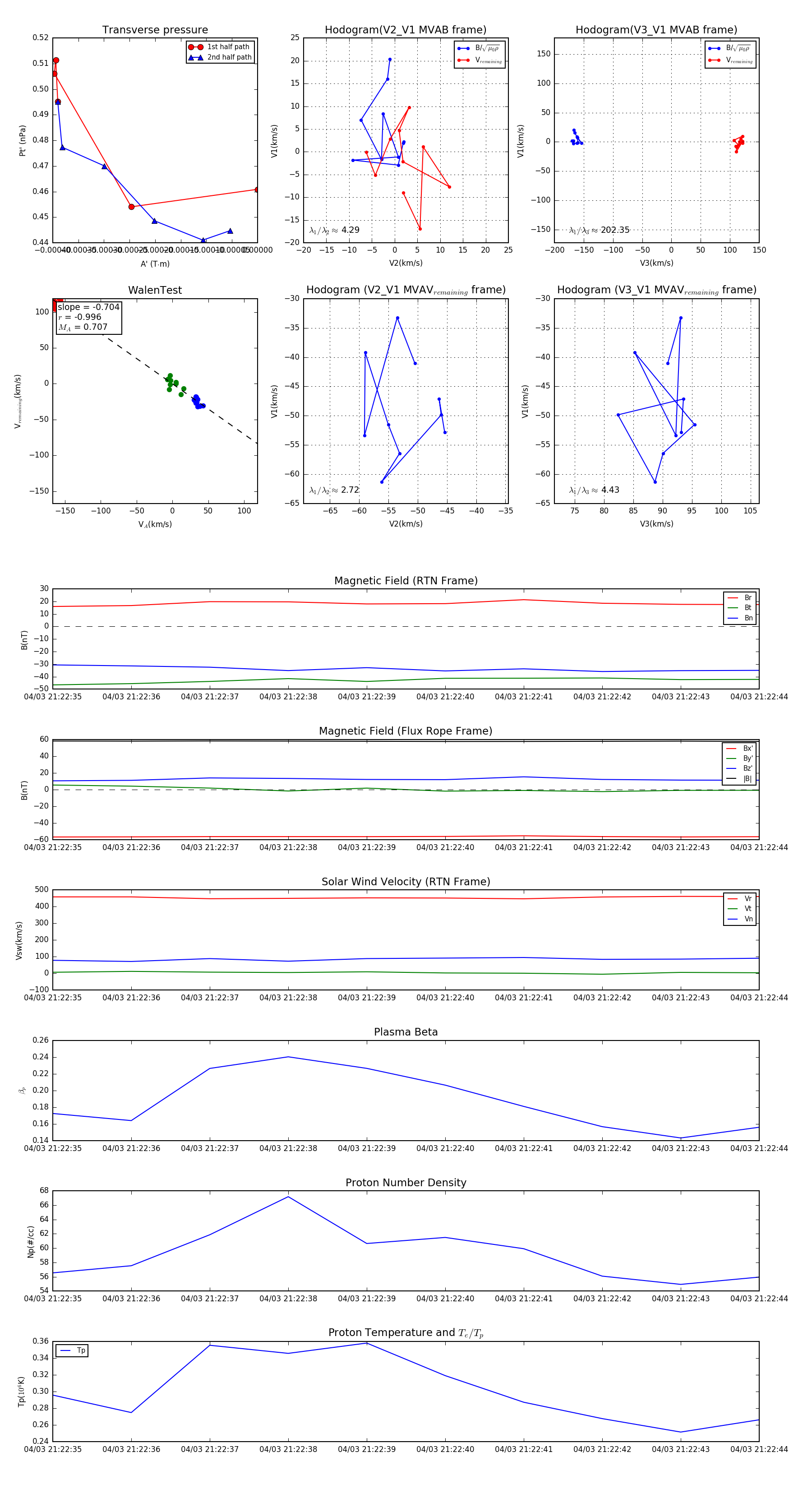
Flux Rope in 2024

Flux Rope Event 2024-04-03 21:22:35 ~ 2024-04-03 21:22:44 (10 seconds)


plot