HOME   LIST
‹–   –›

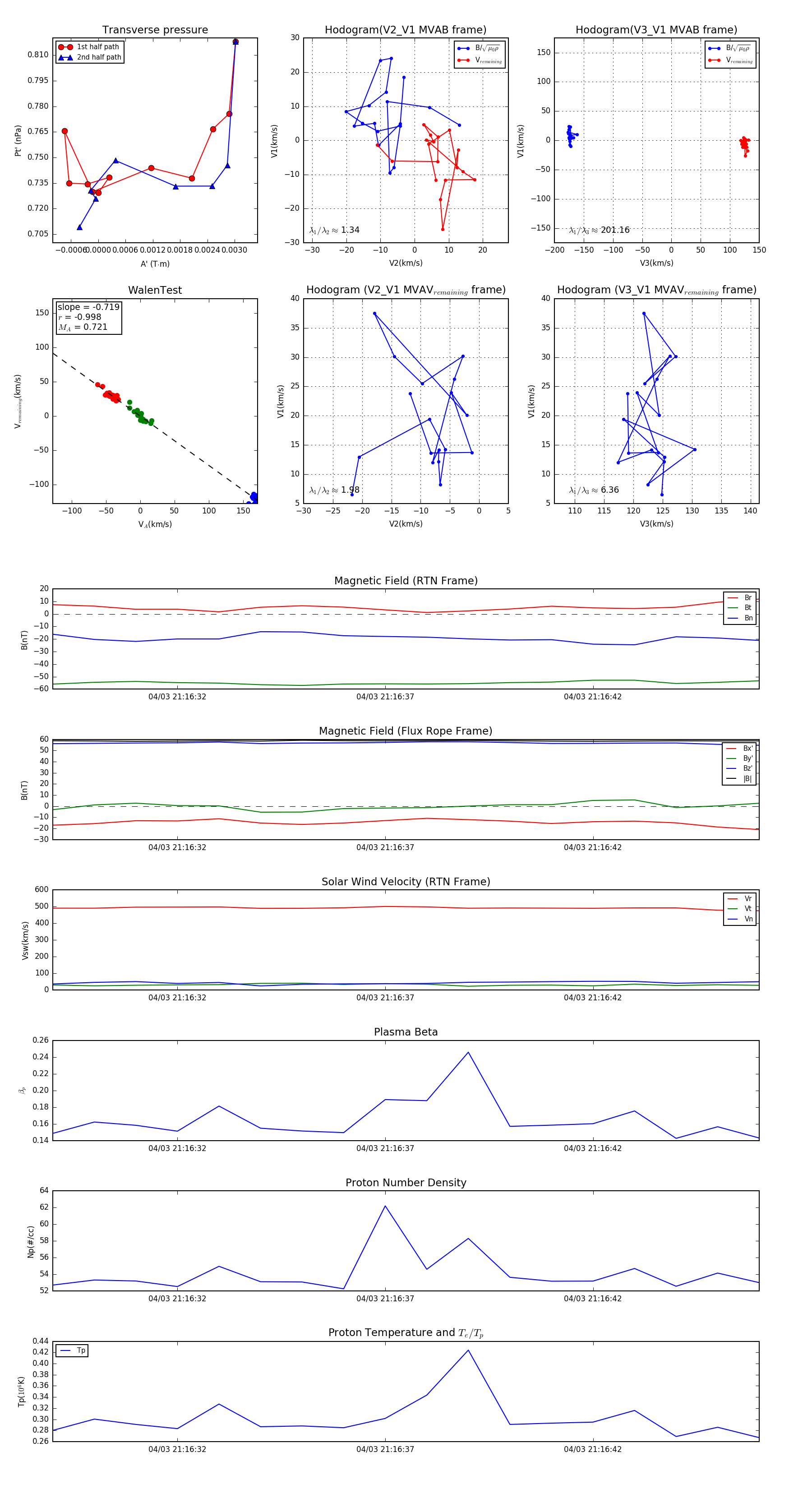
Flux Rope in 2024

Flux Rope Event 2024-04-03 21:16:29 ~ 2024-04-03 21:16:46 (18 seconds)


plot