HOME   LIST
‹–   –›

Flux Rope in 2024

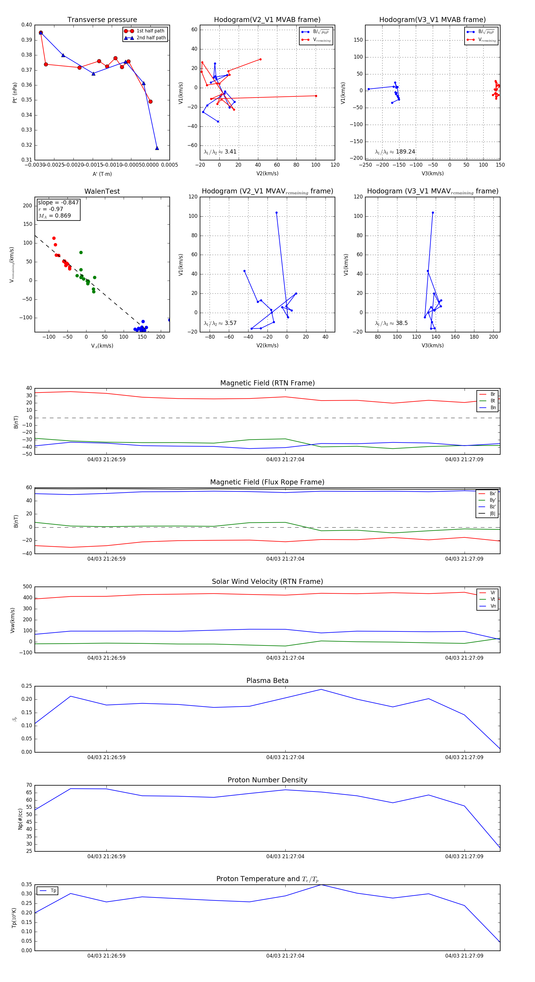
Flux Rope Event 2024-04-03 21:26:57 ~ 2024-04-03 21:27:10 (14 seconds)


plot