HOME   LIST
‹–   –›

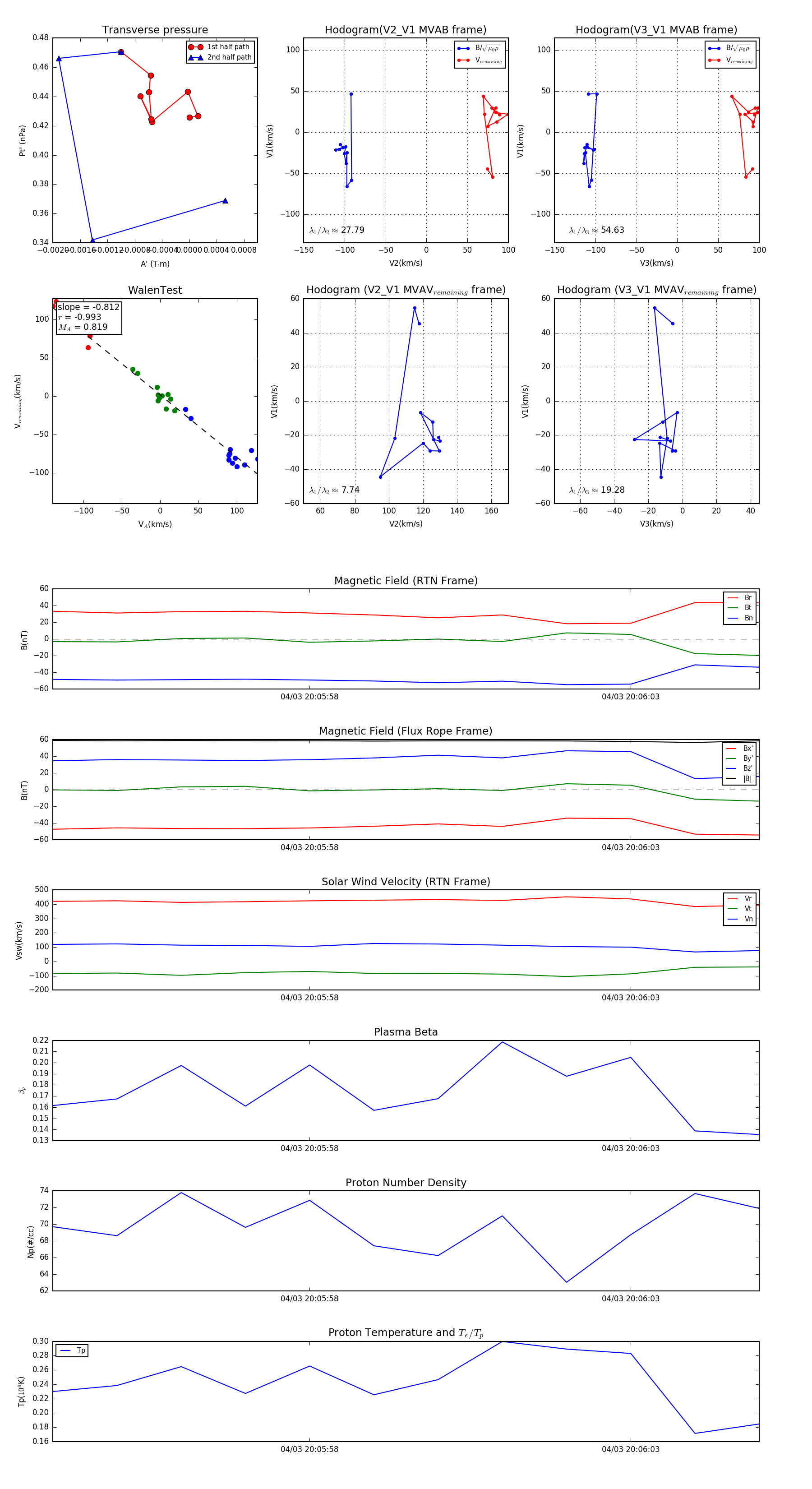
Flux Rope in 2024

Flux Rope Event 2024-04-03 20:05:54 ~ 2024-04-03 20:06:05 (12 seconds)


plot