HOME   LIST
‹–   –›

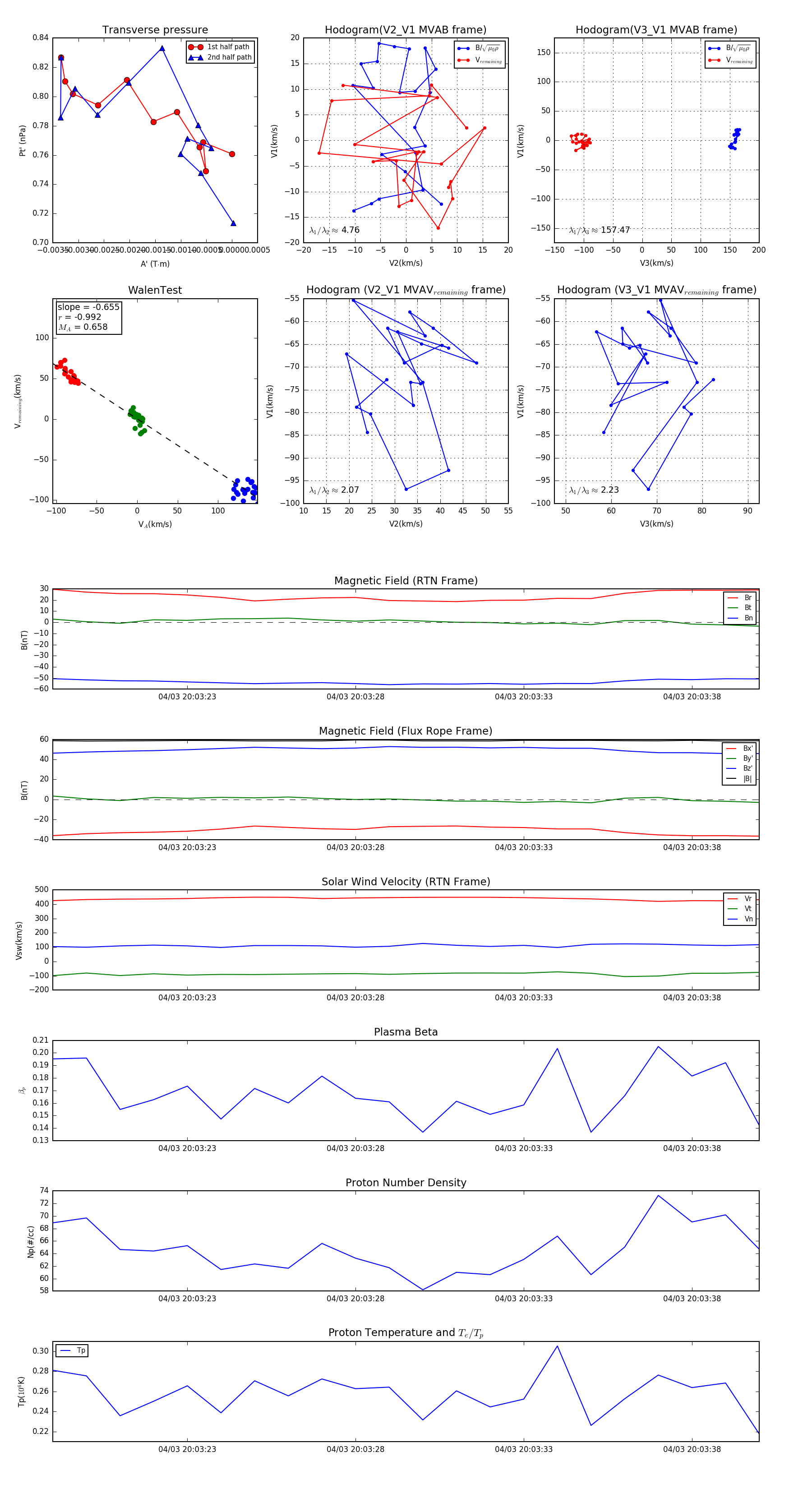
Flux Rope in 2024

Flux Rope Event 2024-04-03 20:03:19 ~ 2024-04-03 20:03:40 (22 seconds)


plot