HOME   LIST
‹–   –›

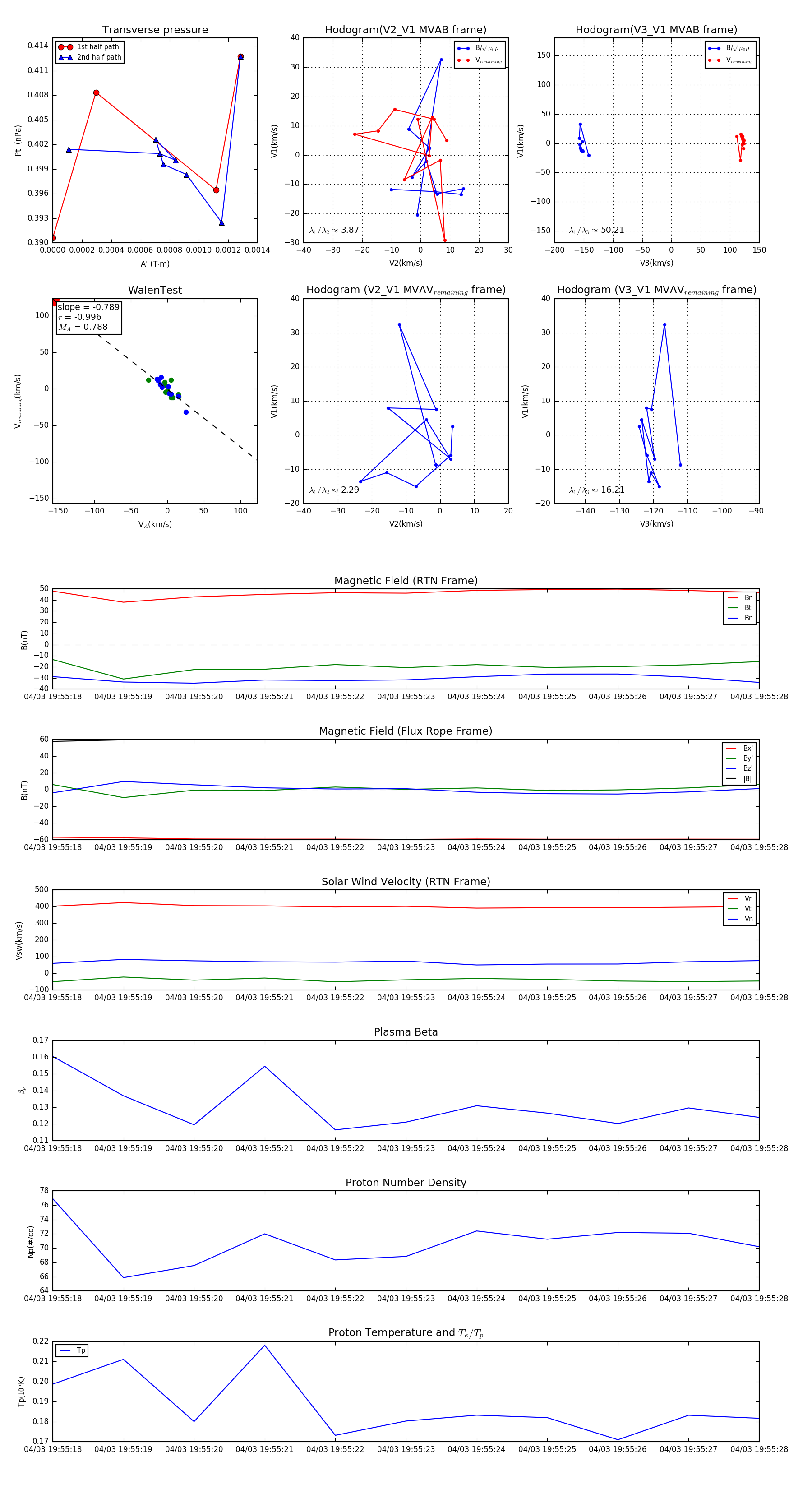
Flux Rope in 2024

Flux Rope Event 2024-04-03 19:55:18 ~ 2024-04-03 19:55:28 (11 seconds)


plot