HOME   LIST
‹–   –›

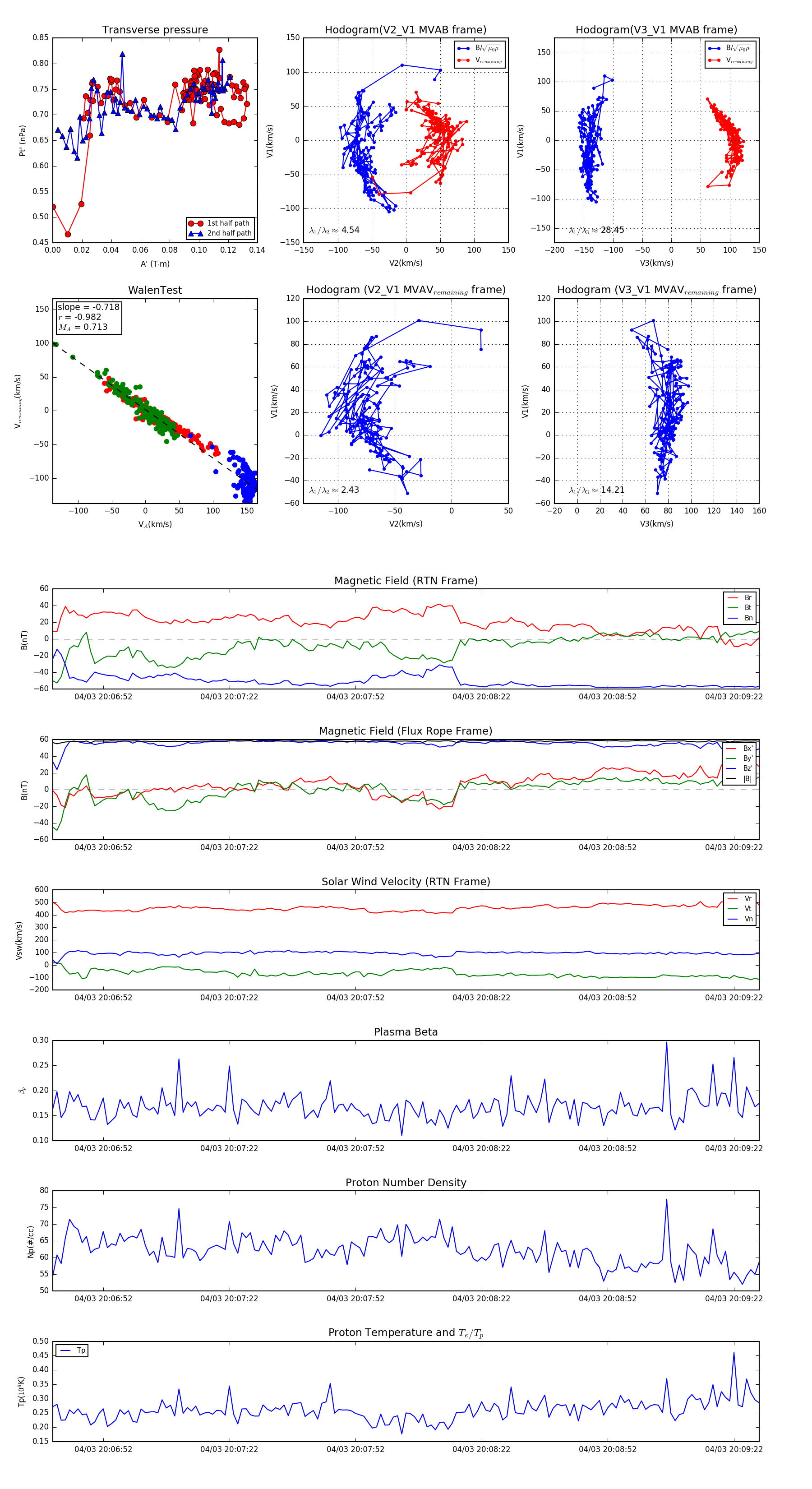
Flux Rope in 2024

Flux Rope Event 2024-04-03 20:06:40 ~ 2024-04-03 20:09:28 (169 seconds)


plot