HOME   LIST
‹–   –›

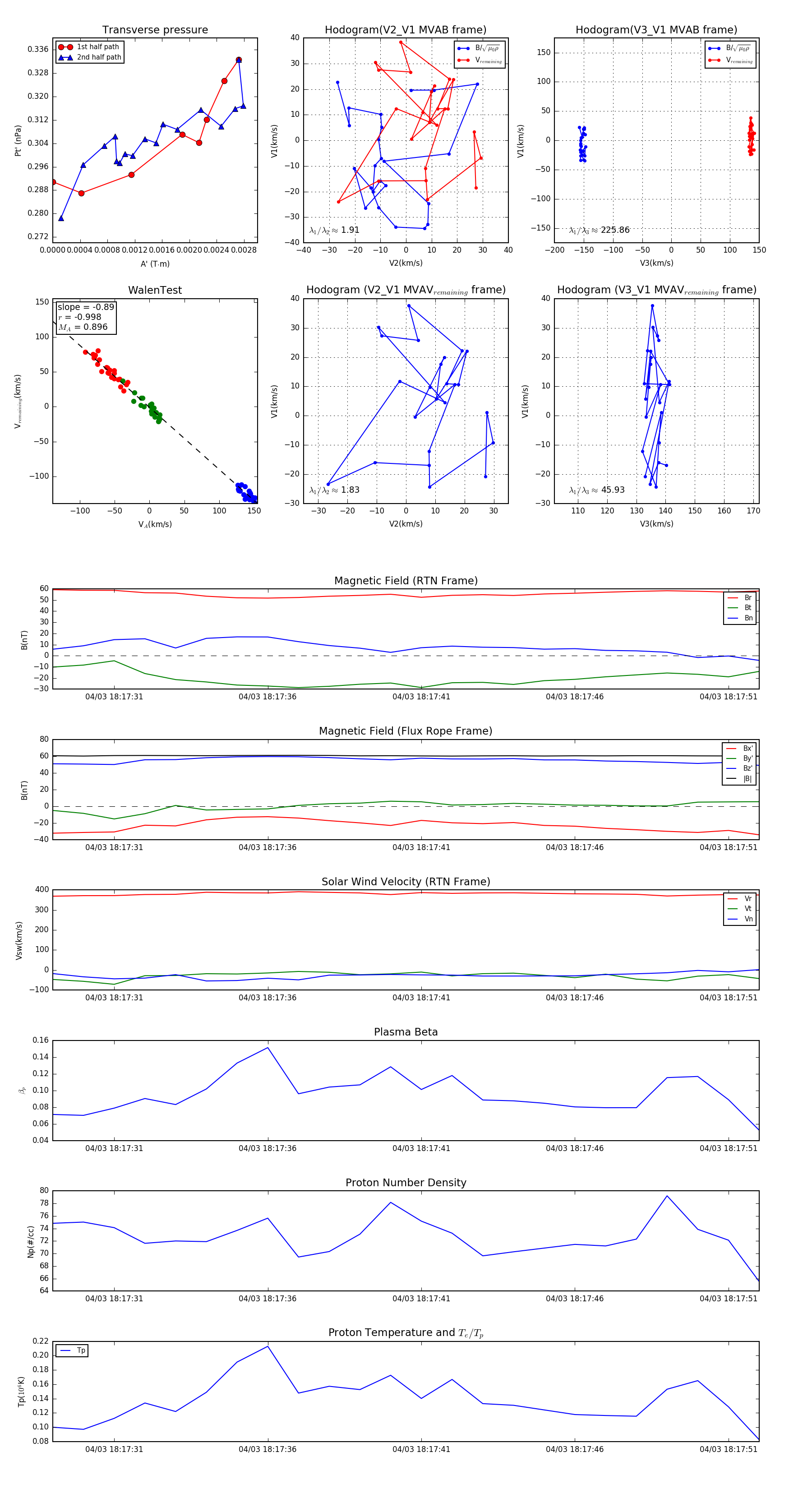
Flux Rope in 2024

Flux Rope Event 2024-04-03 18:17:29 ~ 2024-04-03 18:17:52 (24 seconds)


plot