HOME   LIST
‹–   –›

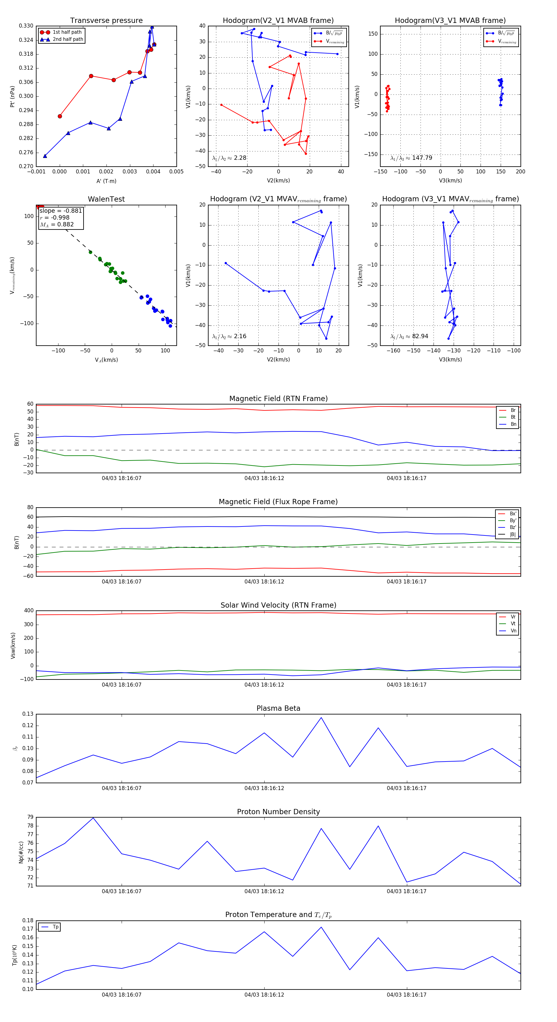
Flux Rope in 2024

Flux Rope Event 2024-04-03 18:16:04 ~ 2024-04-03 18:16:21 (18 seconds)


plot