HOME   LIST
‹–   –›

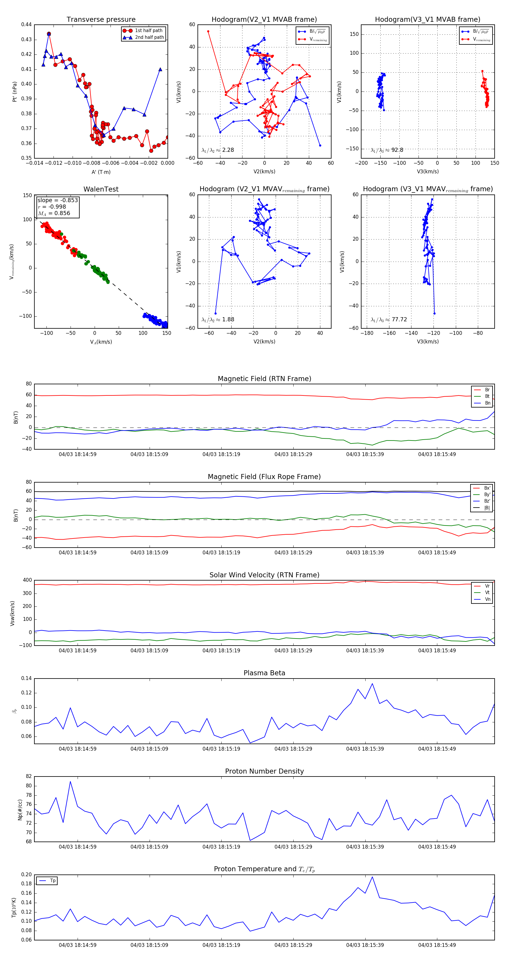
Flux Rope in 2024

Flux Rope Event 2024-04-03 18:14:53 ~ 2024-04-03 18:15:57 (65 seconds)


plot