HOME   LIST
‹–   –›

Flux Rope in 2024

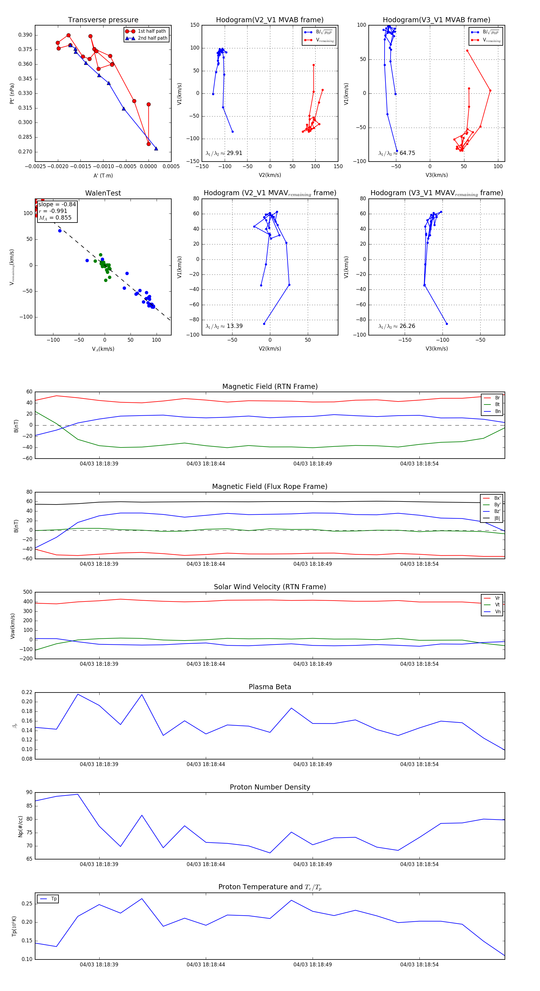
Flux Rope Event 2024-04-03 18:18:36 ~ 2024-04-03 18:18:58 (23 seconds)


plot