HOME   LIST
‹–   –›

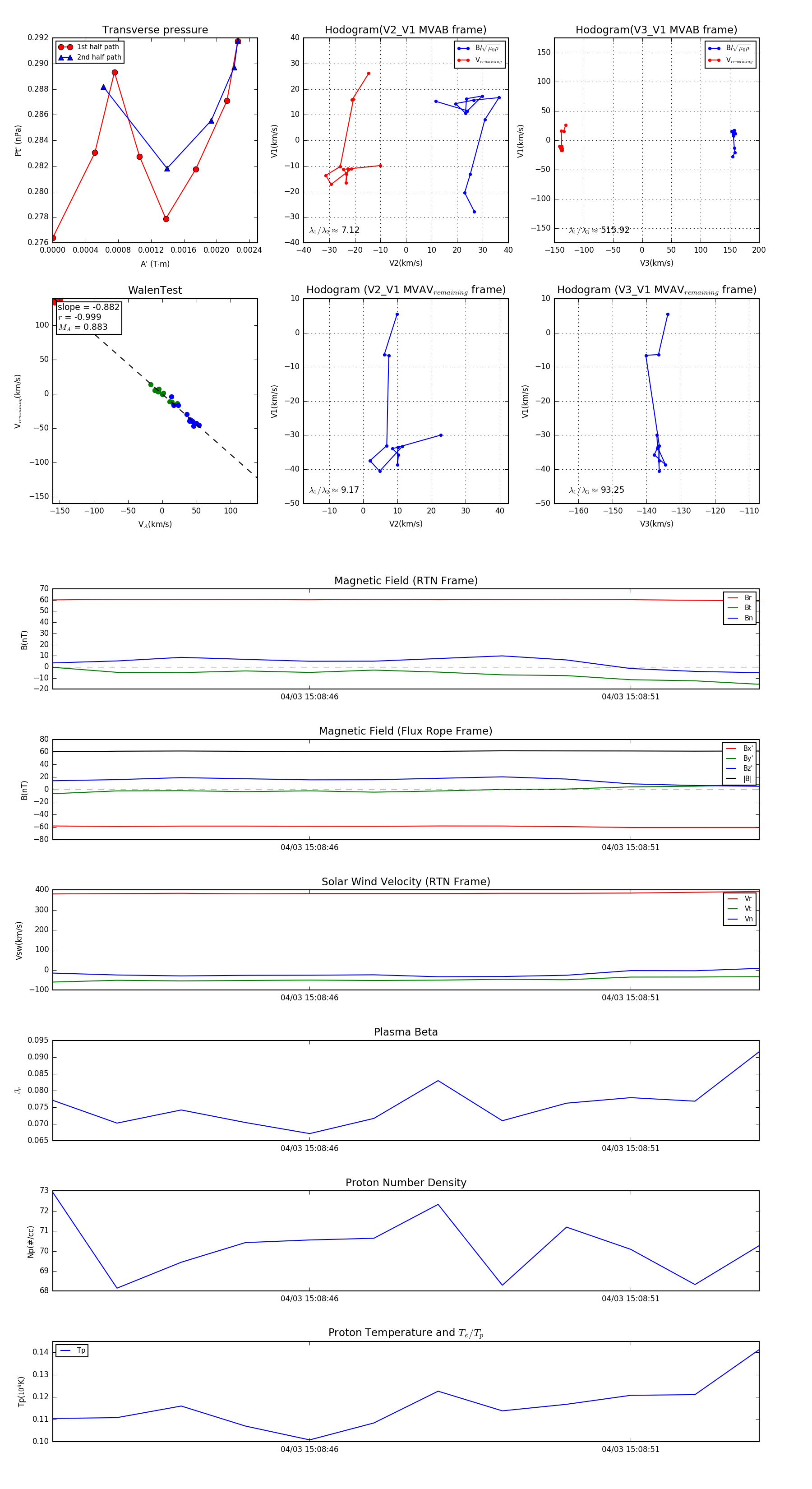
Flux Rope in 2024

Flux Rope Event 2024-04-03 15:08:42 ~ 2024-04-03 15:08:53 (12 seconds)


plot