HOME   LIST
‹–   –›

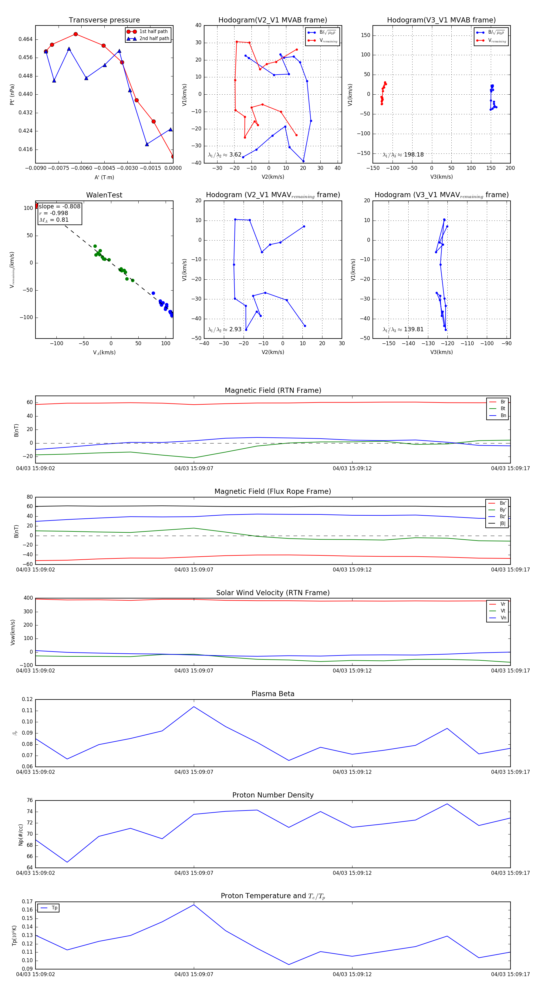
Flux Rope in 2024

Flux Rope Event 2024-04-03 15:09:02 ~ 2024-04-03 15:09:17 (16 seconds)


plot