HOME   LIST
‹–   –›

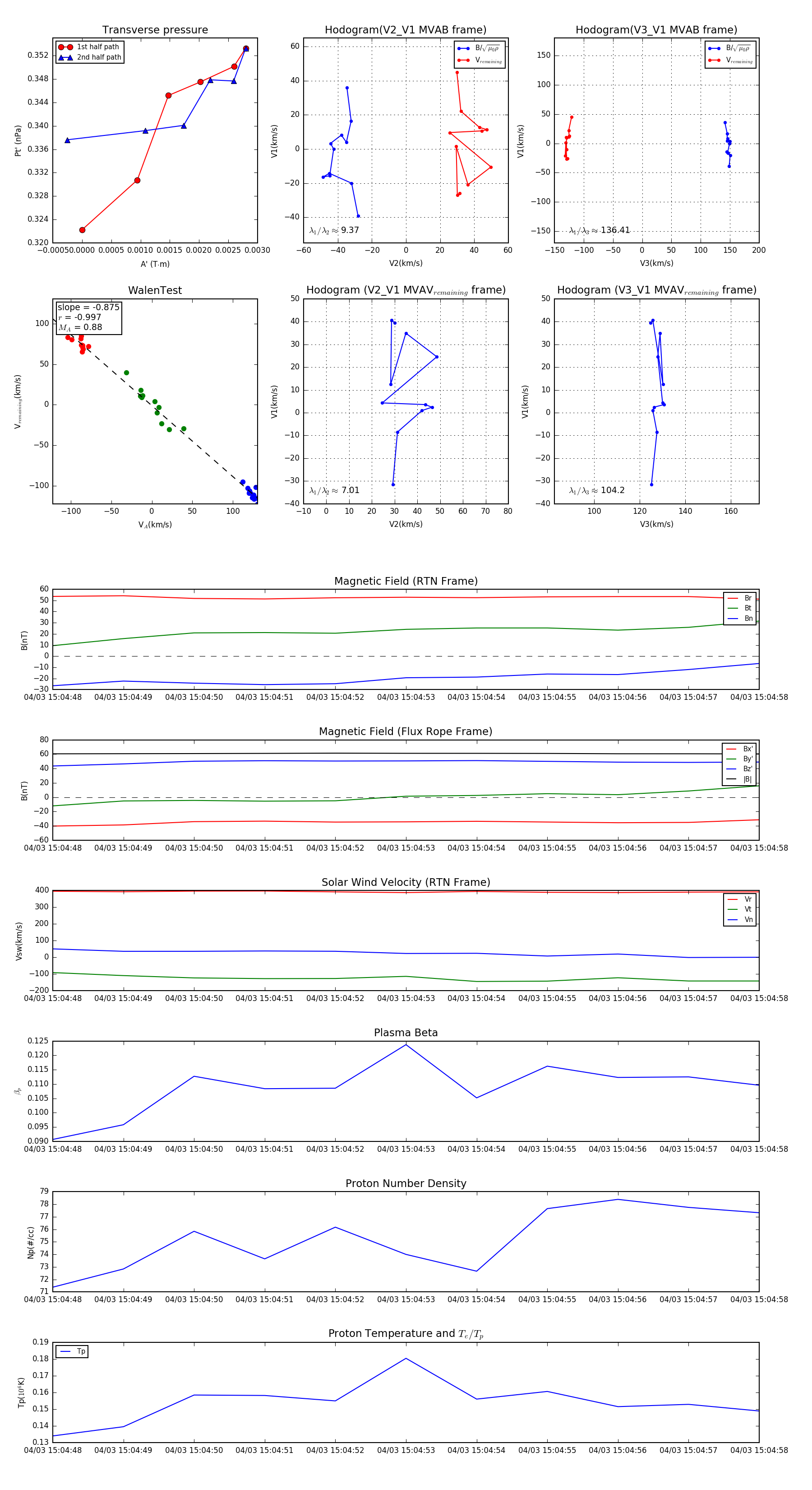
Flux Rope in 2024

Flux Rope Event 2024-04-03 15:04:48 ~ 2024-04-03 15:04:58 (11 seconds)


plot