HOME   LIST
‹–   –›

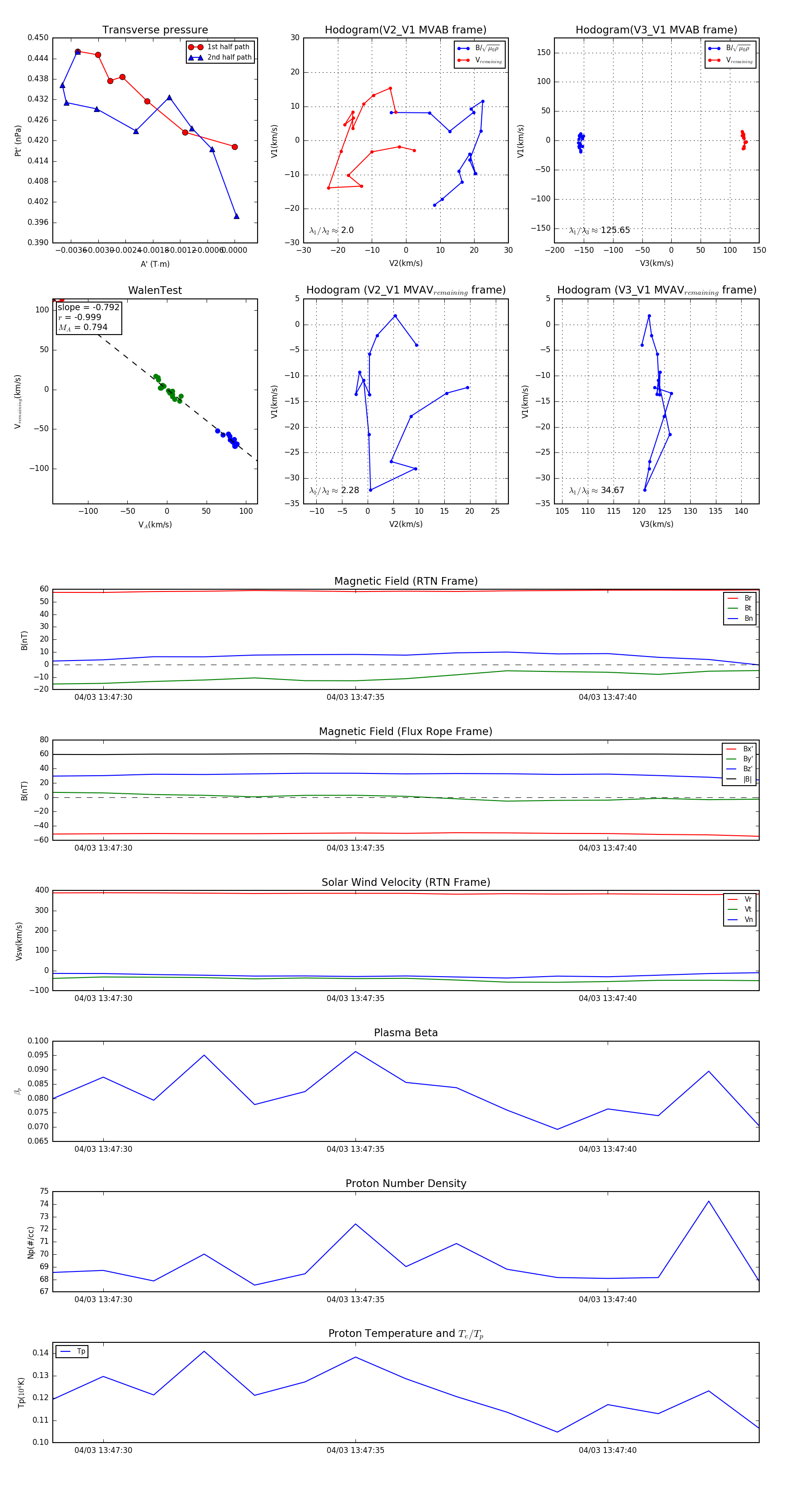
Flux Rope in 2024

Flux Rope Event 2024-04-03 13:47:29 ~ 2024-04-03 13:47:43 (15 seconds)


plot