HOME   LIST
‹–   –›

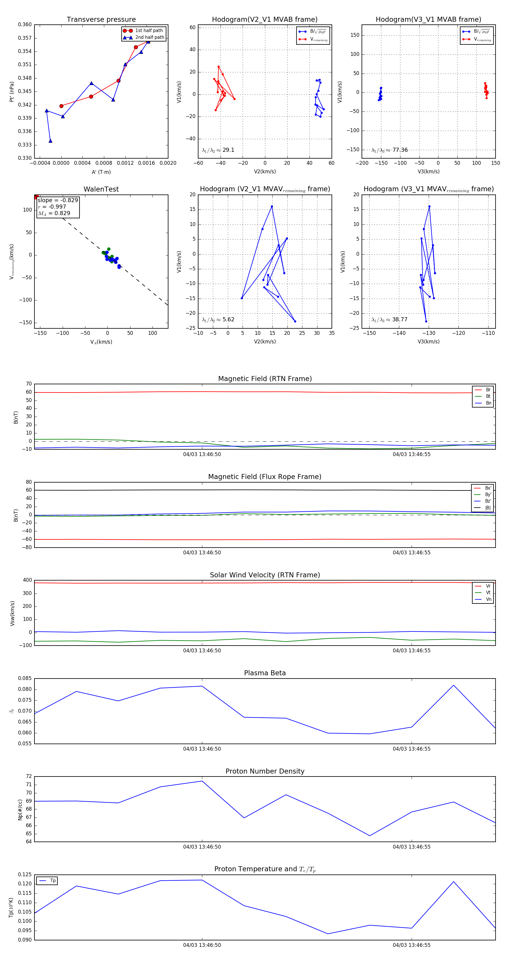
Flux Rope in 2024

Flux Rope Event 2024-04-03 13:46:46 ~ 2024-04-03 13:46:57 (12 seconds)


plot