HOME   LIST
‹–   –›

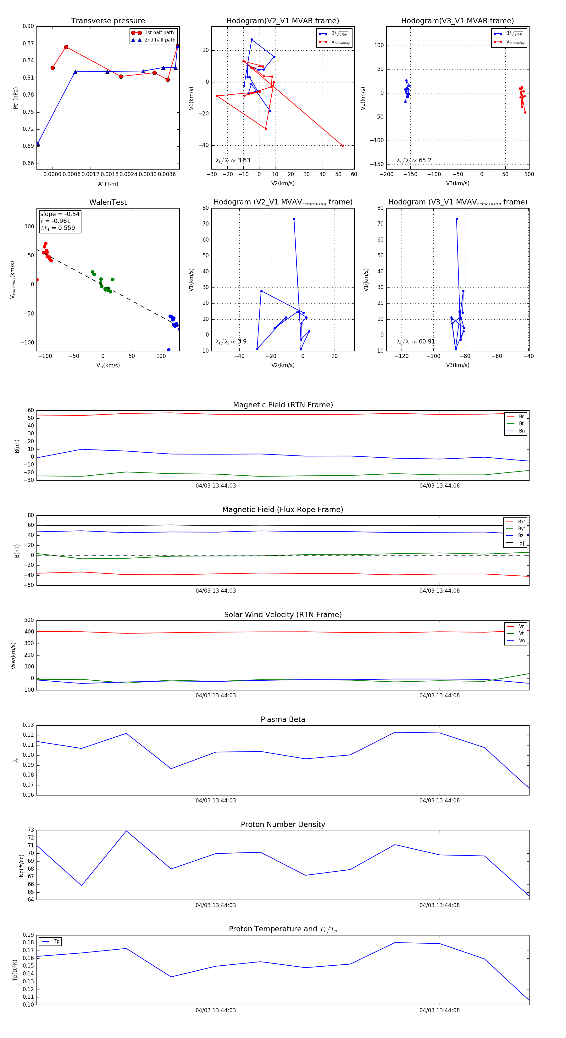
Flux Rope in 2024

Flux Rope Event 2024-04-03 13:43:59 ~ 2024-04-03 13:44:10 (12 seconds)


plot