HOME   LIST
‹–   –›

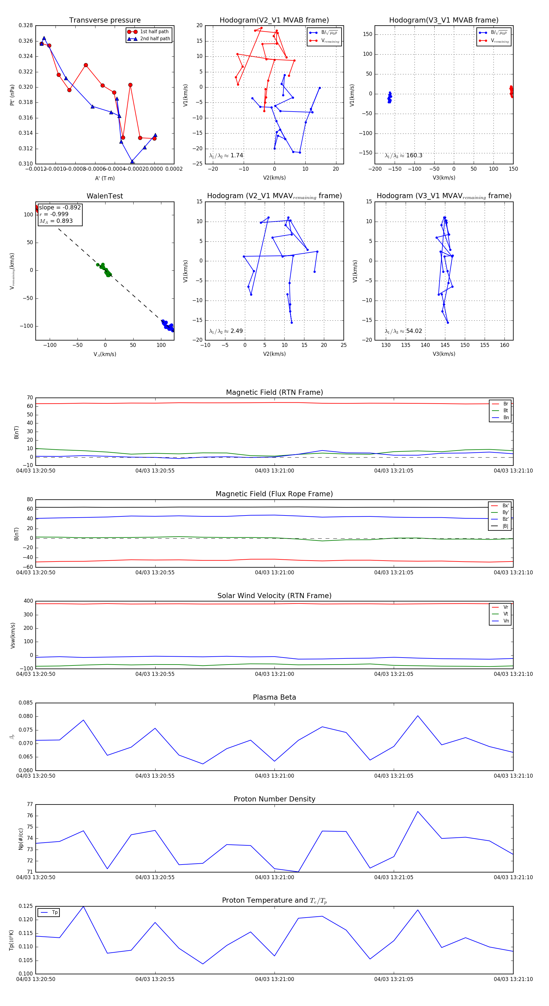
Flux Rope in 2024

Flux Rope Event 2024-04-03 13:20:50 ~ 2024-04-03 13:21:10 (21 seconds)


plot