HOME   LIST
‹–   –›

Flux Rope in 2024

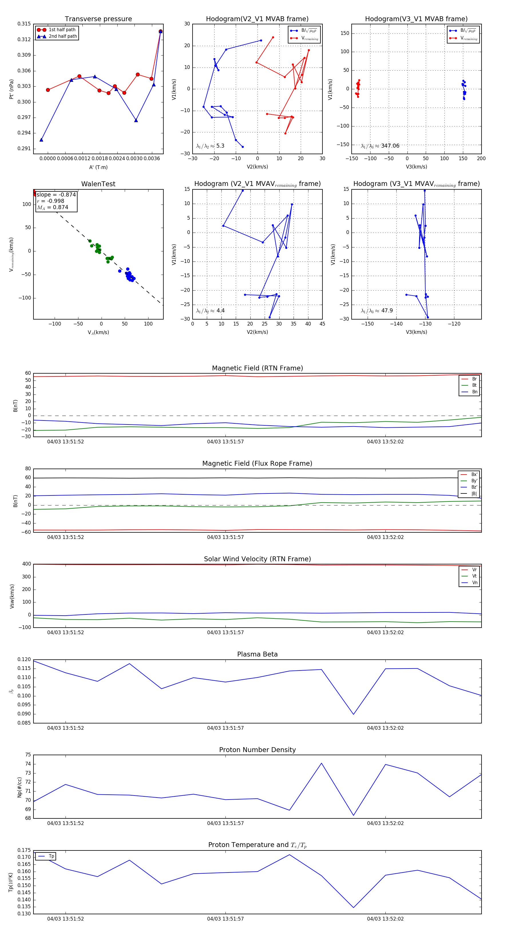
Flux Rope Event 2024-04-03 13:51:51 ~ 2024-04-03 13:52:05 (15 seconds)


plot