HOME   LIST
‹–   –›

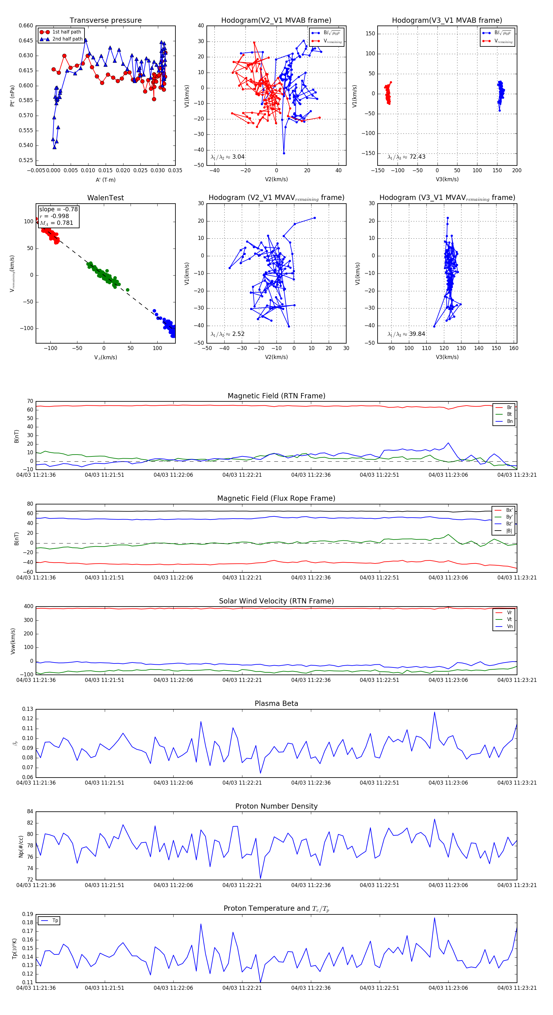
Flux Rope in 2024

Flux Rope Event 2024-04-03 11:21:36 ~ 2024-04-03 11:23:21 (106 seconds)


plot