HOME   LIST
‹–   –›

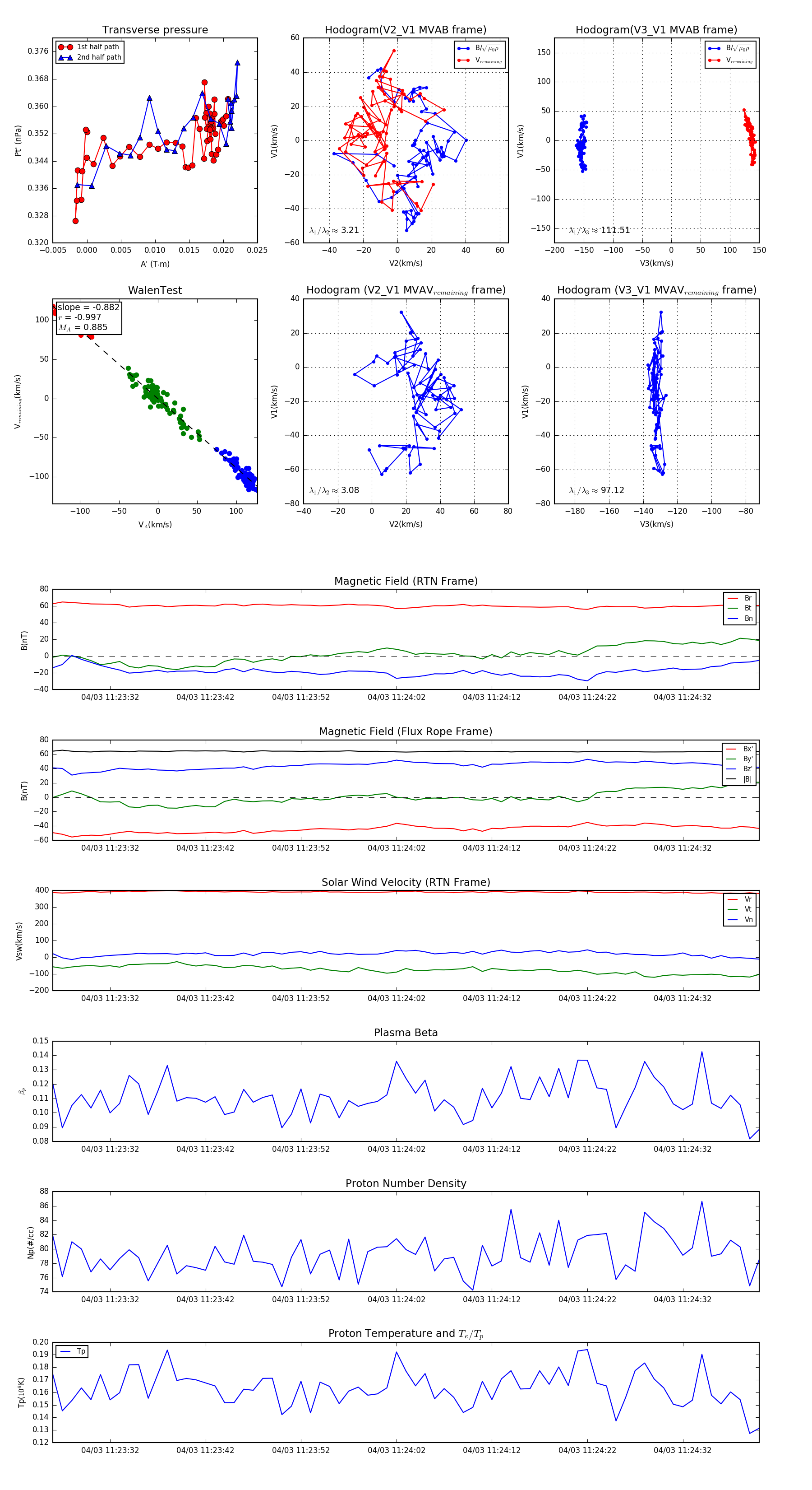
Flux Rope in 2024

Flux Rope Event 2024-04-03 11:23:26 ~ 2024-04-03 11:24:40 (75 seconds)


plot