HOME   LIST
‹–   –›

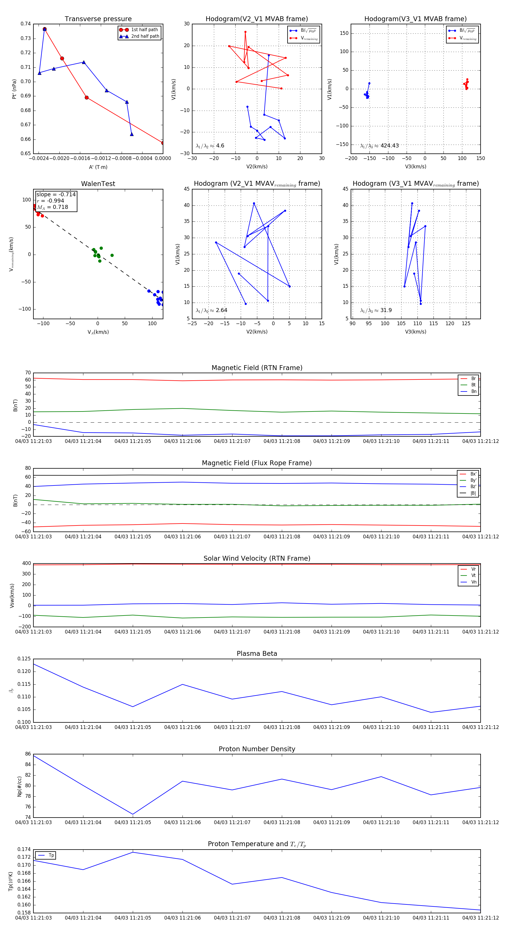
Flux Rope in 2024

Flux Rope Event 2024-04-03 11:21:03 ~ 2024-04-03 11:21:12 (10 seconds)


plot