HOME   LIST
‹–   –›

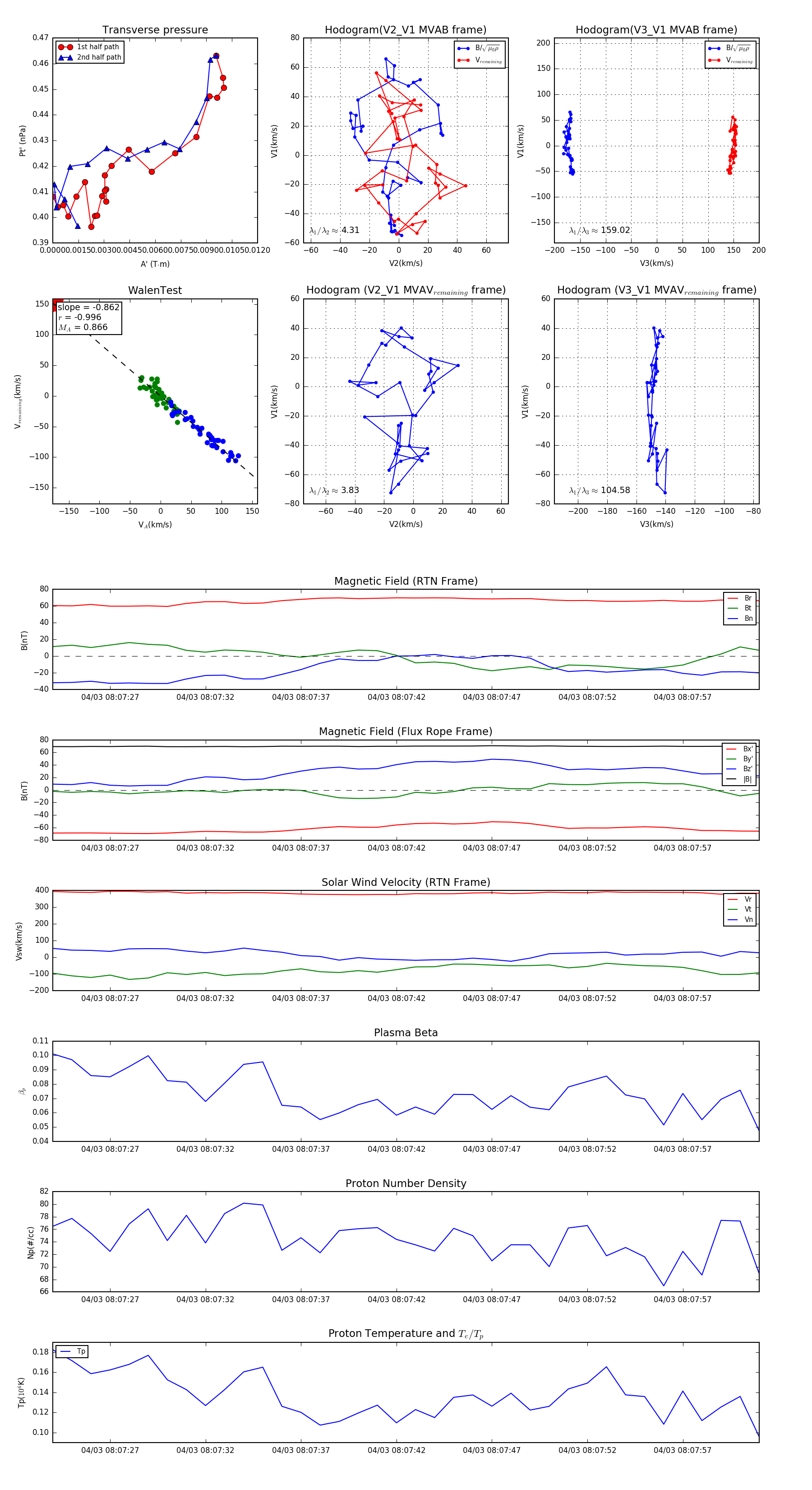
Flux Rope in 2024

Flux Rope Event 2024-04-03 08:07:24 ~ 2024-04-03 08:08:01 (38 seconds)


plot