HOME   LIST
‹–   –›

Flux Rope in 2024

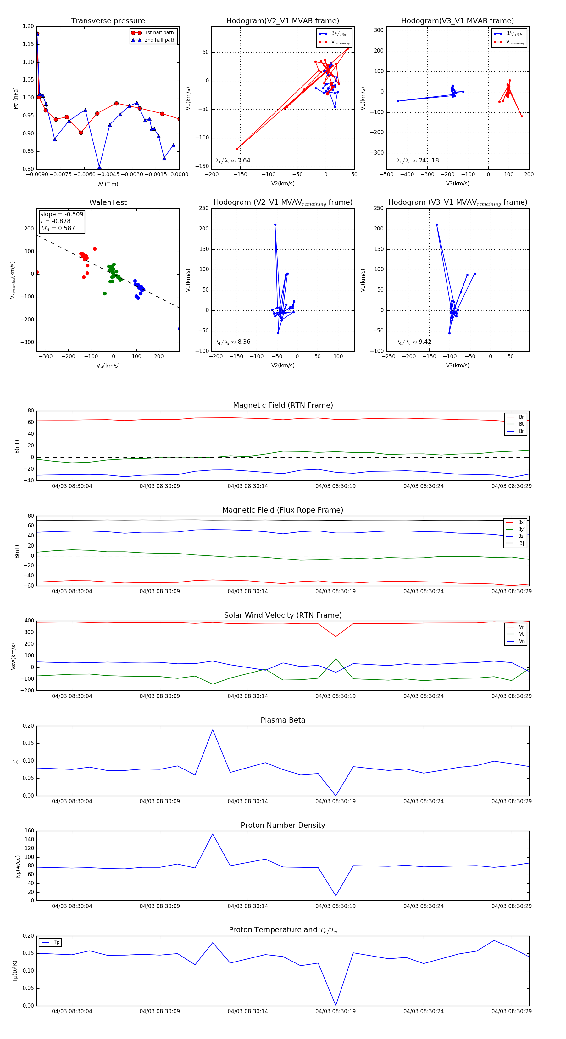
Flux Rope Event 2024-04-03 08:30:02 ~ 2024-04-03 08:30:30 (29 seconds)


plot