HOME   LIST
‹–   –›

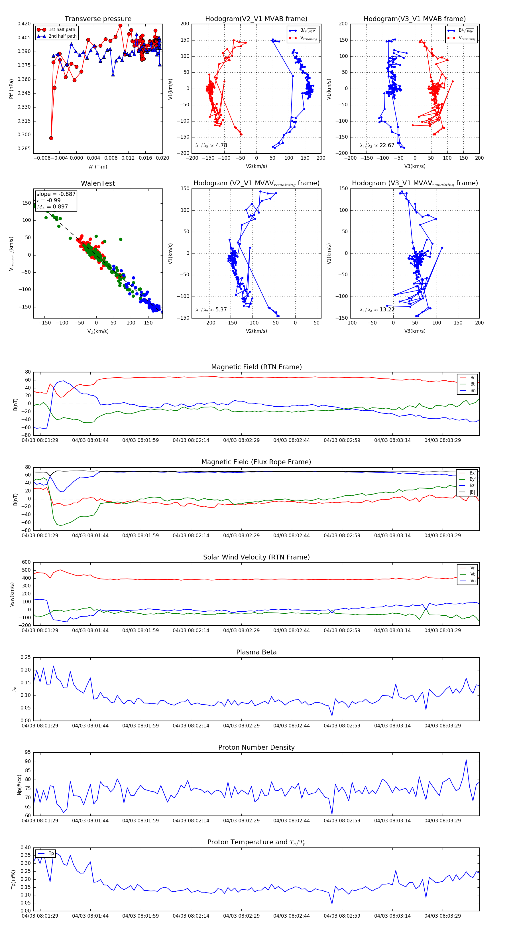
Flux Rope in 2024

Flux Rope Event 2024-04-03 08:01:27 ~ 2024-04-03 08:03:40 (134 seconds)


plot