HOME   LIST
‹–   –›

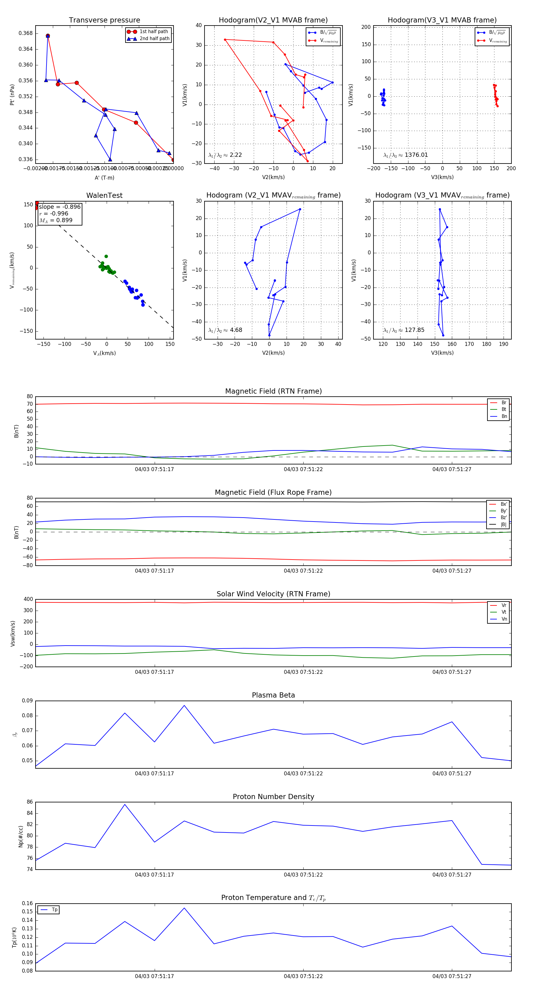
Flux Rope in 2024

Flux Rope Event 2024-04-03 07:51:13 ~ 2024-04-03 07:51:29 (17 seconds)


plot