HOME   LIST
‹–   –›

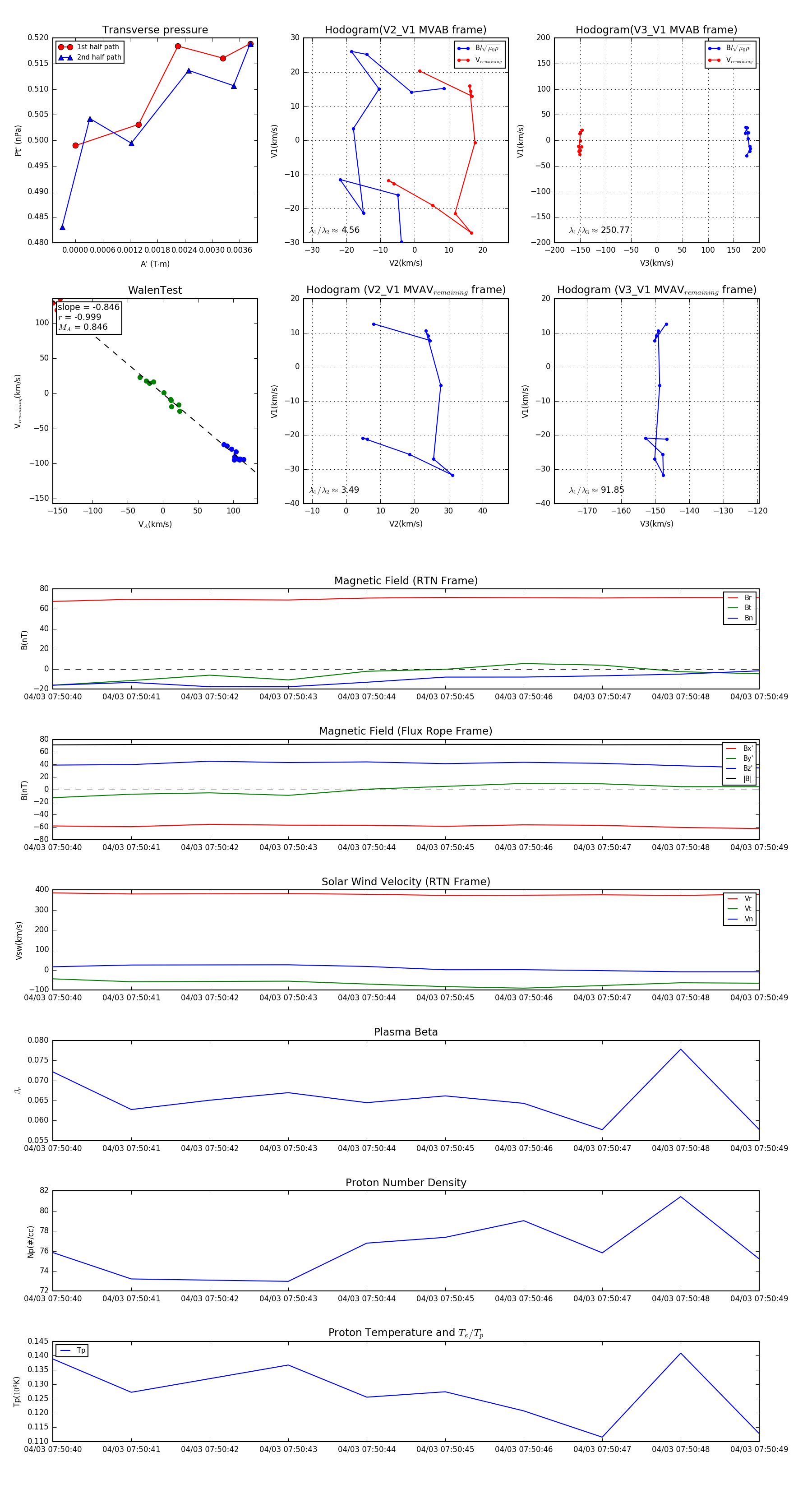
Flux Rope in 2024

Flux Rope Event 2024-04-03 07:50:40 ~ 2024-04-03 07:50:49 (10 seconds)


plot