HOME   LIST
‹–   –›

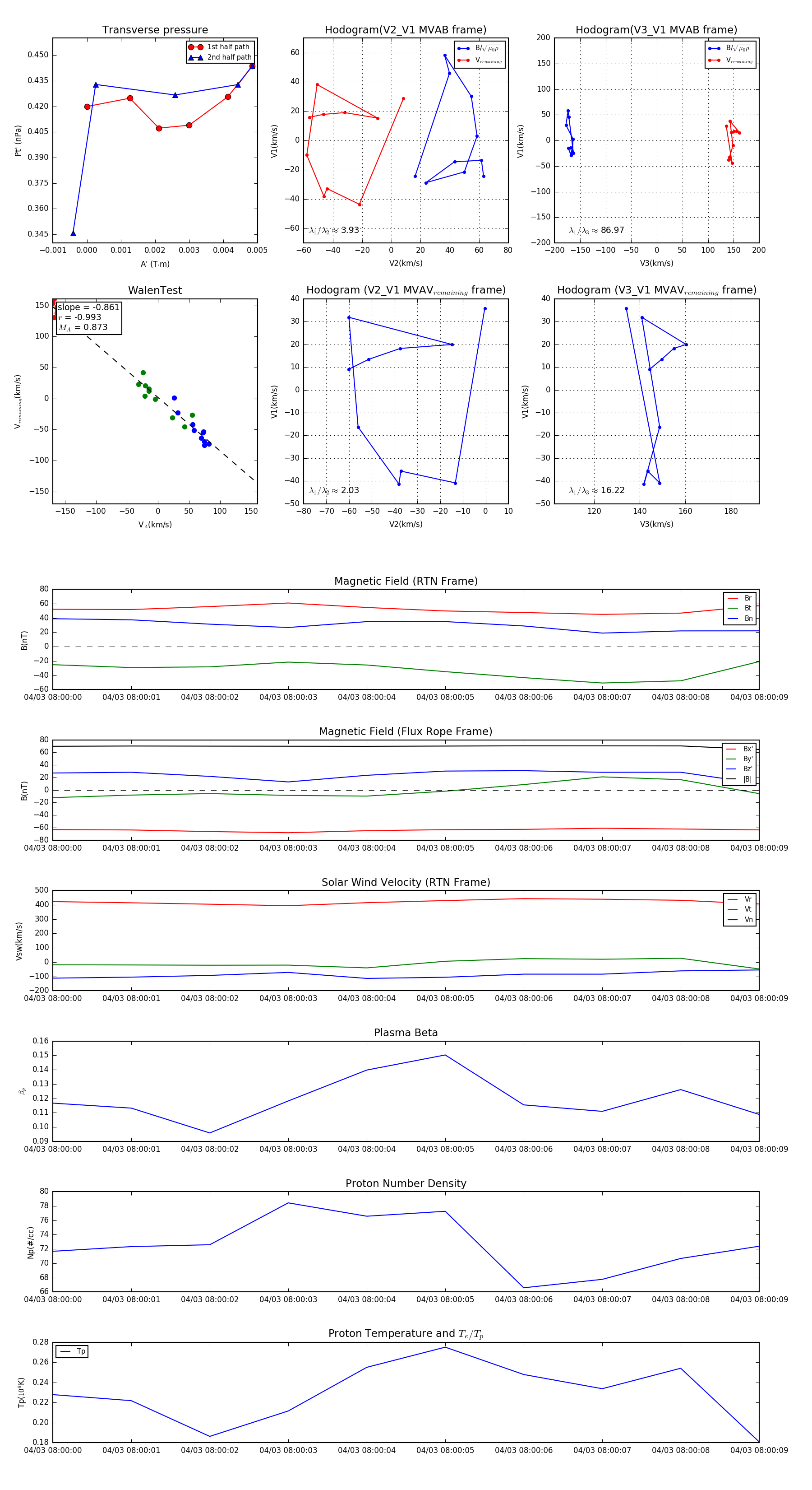
Flux Rope in 2024

Flux Rope Event 2024-04-03 08:00:00 ~ 2024-04-03 08:00:09 (10 seconds)


plot