HOME   LIST
‹–   –›

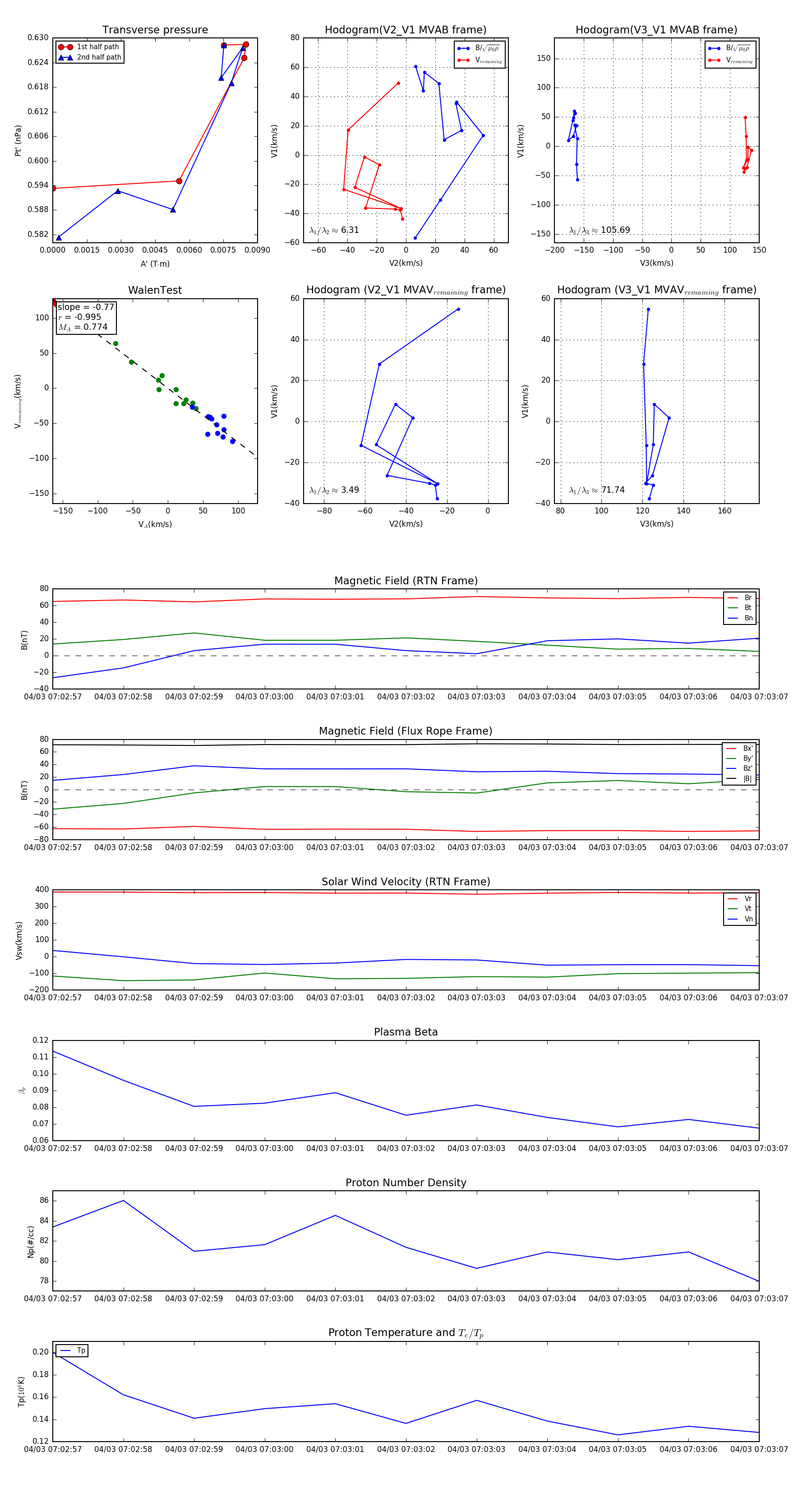
Flux Rope in 2024

Flux Rope Event 2024-04-03 07:02:57 ~ 2024-04-03 07:03:07 (11 seconds)


plot