HOME   LIST
‹–   –›

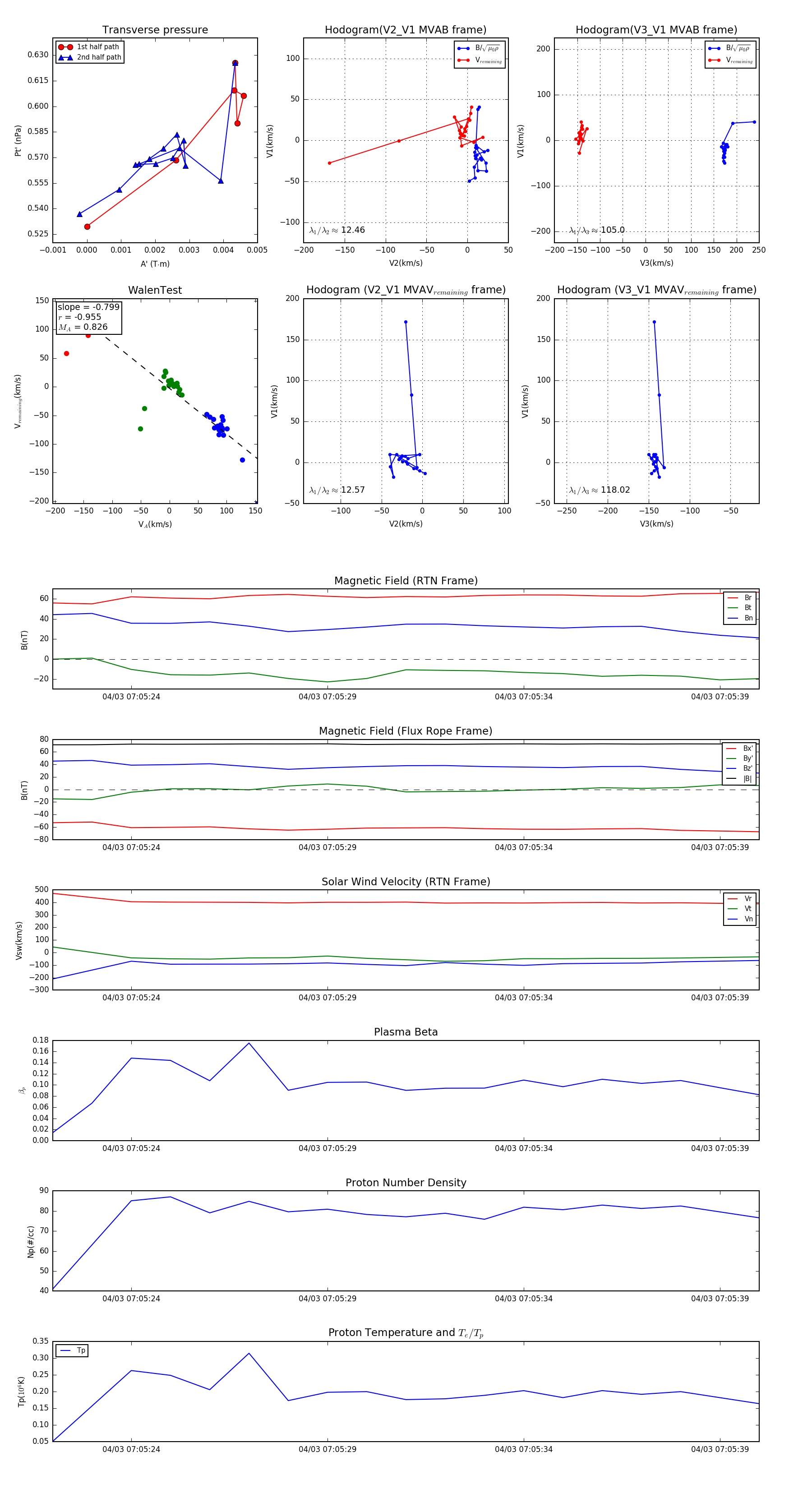
Flux Rope in 2024

Flux Rope Event 2024-04-03 07:05:22 ~ 2024-04-03 07:05:40 (19 seconds)


plot