HOME   LIST
‹–   –›

Flux Rope in 2024

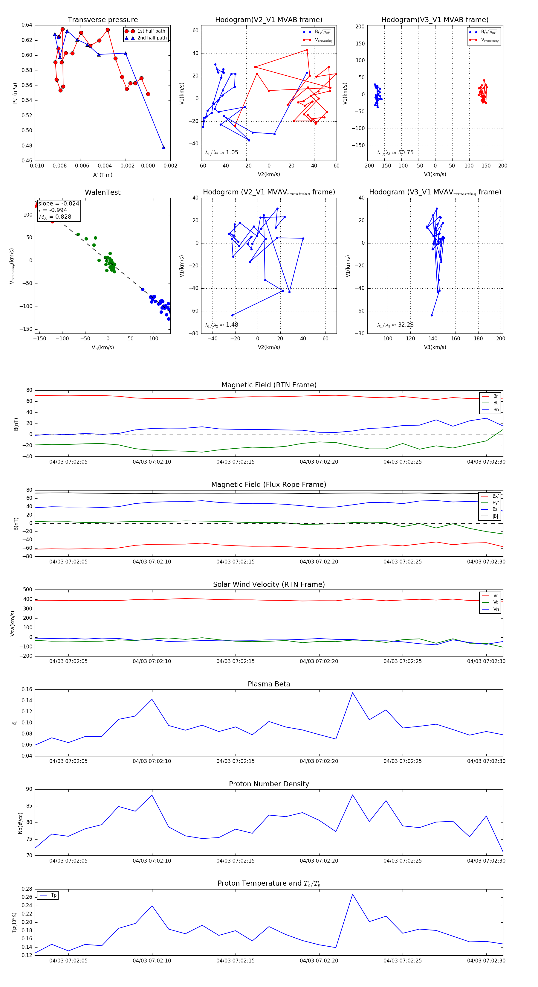
Flux Rope Event 2024-04-03 07:02:03 ~ 2024-04-03 07:02:31 (29 seconds)


plot