HOME   LIST
‹–   –›

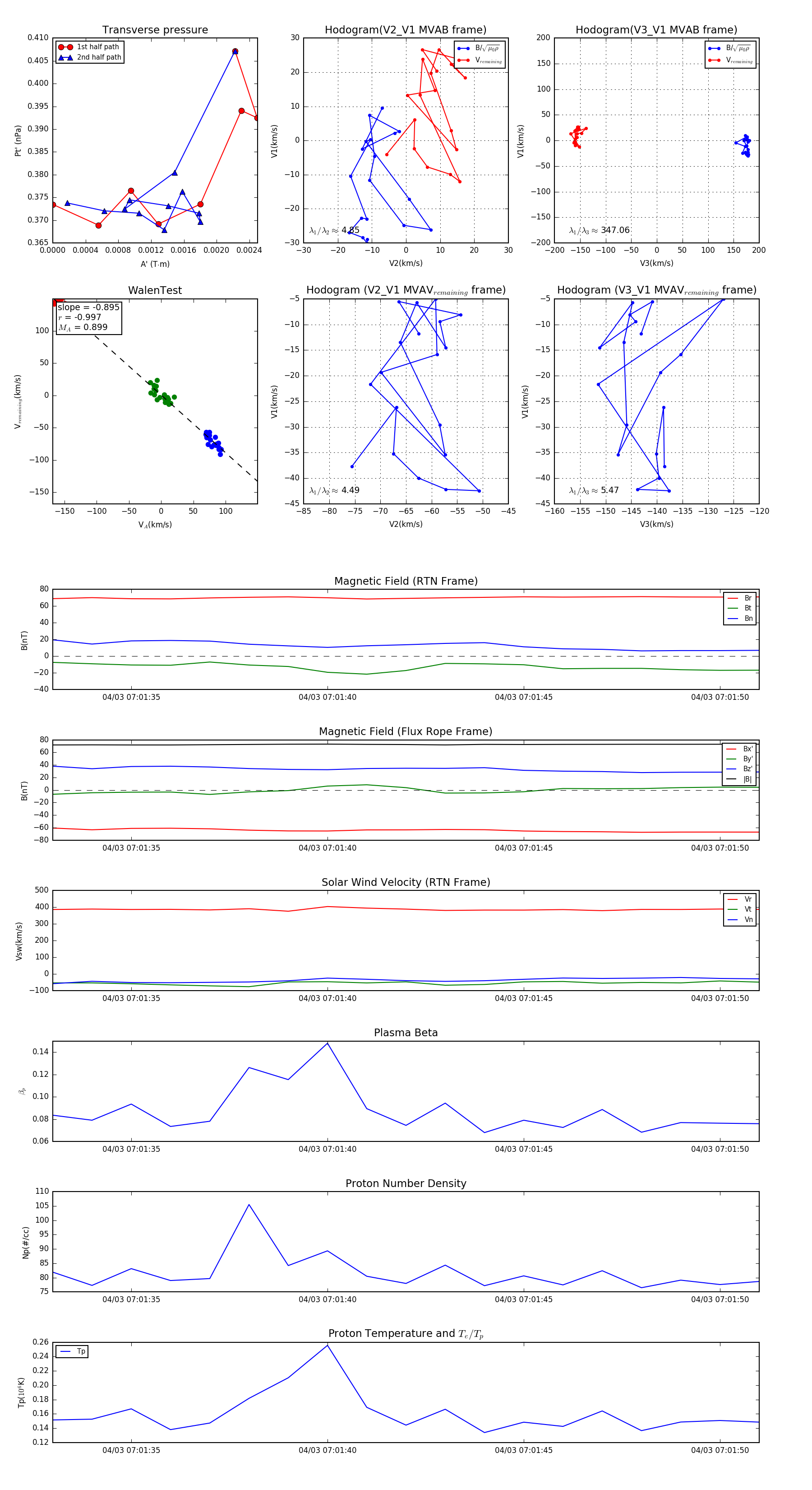
Flux Rope in 2024

Flux Rope Event 2024-04-03 07:01:33 ~ 2024-04-03 07:01:51 (19 seconds)


plot