HOME   LIST
‹–   –›

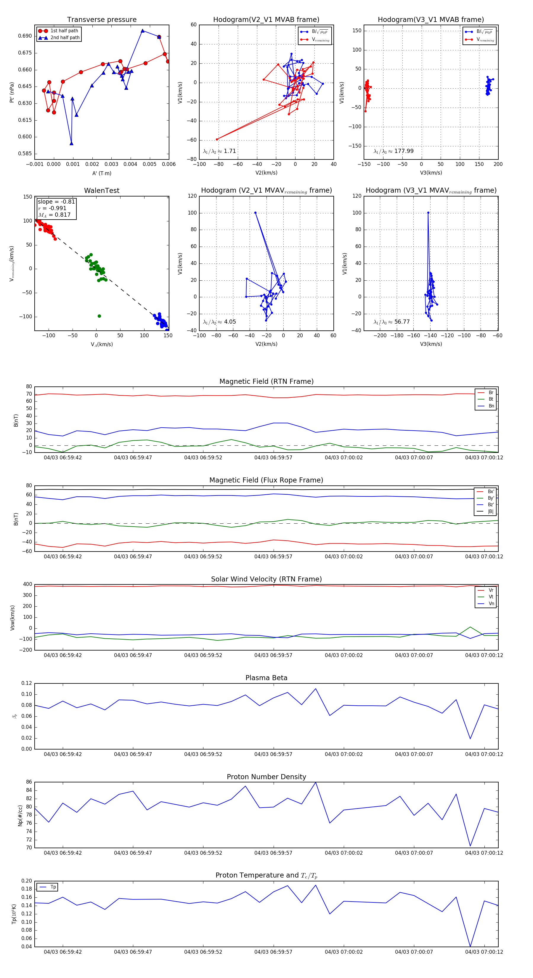
Flux Rope in 2024

Flux Rope Event 2024-04-03 06:59:40 ~ 2024-04-03 07:00:13 (34 seconds)


plot