HOME   LIST
‹–   –›

Flux Rope in 2024

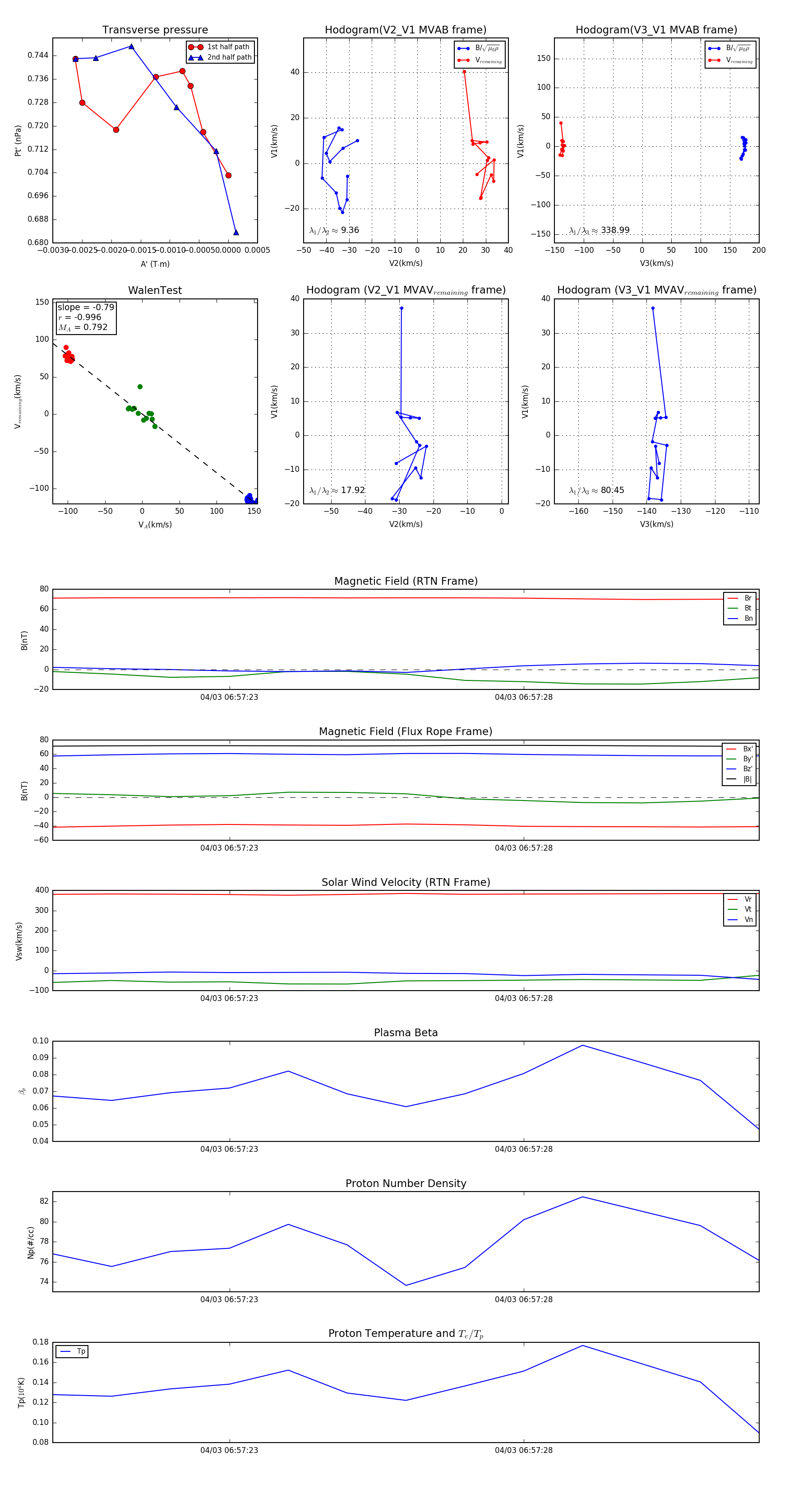
Flux Rope Event 2024-04-03 06:57:20 ~ 2024-04-03 06:57:32 (13 seconds)


plot