HOME   LIST
‹–   –›

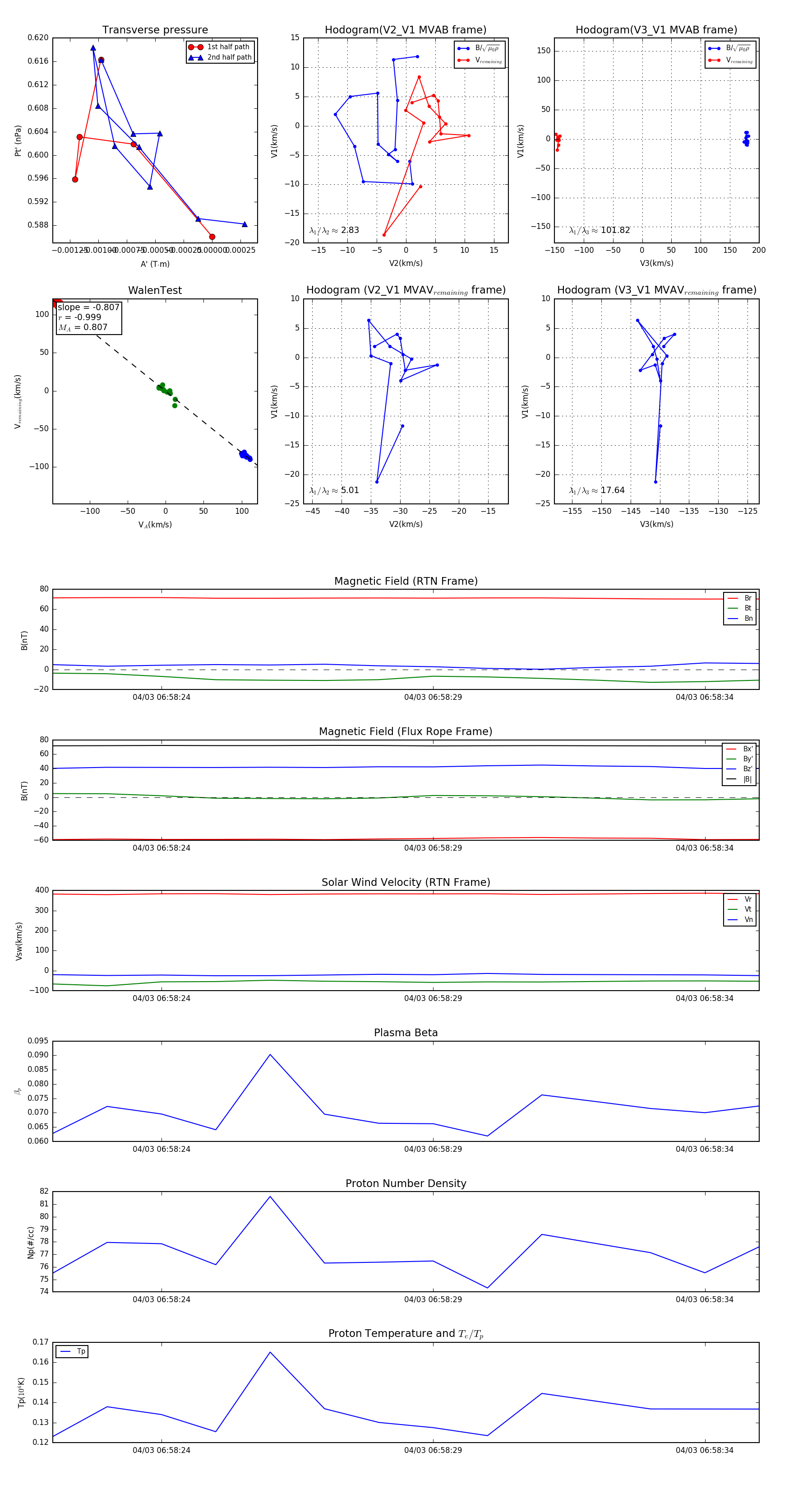
Flux Rope in 2024

Flux Rope Event 2024-04-03 06:58:22 ~ 2024-04-03 06:58:35 (14 seconds)


plot