HOME   LIST
‹–   –›

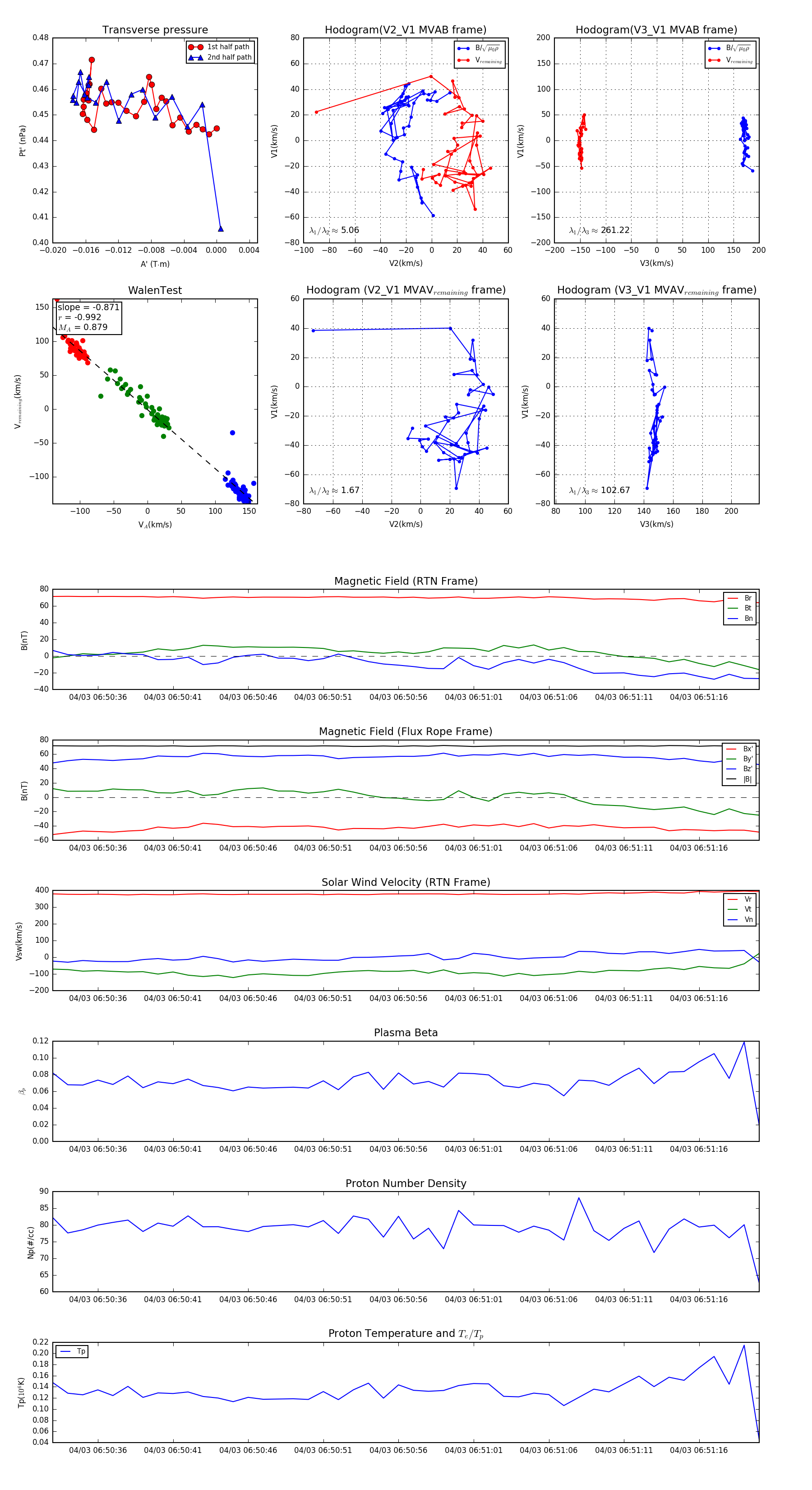
Flux Rope in 2024

Flux Rope Event 2024-04-03 06:50:33 ~ 2024-04-03 06:51:20 (48 seconds)


plot