HOME   LIST
‹–   –›

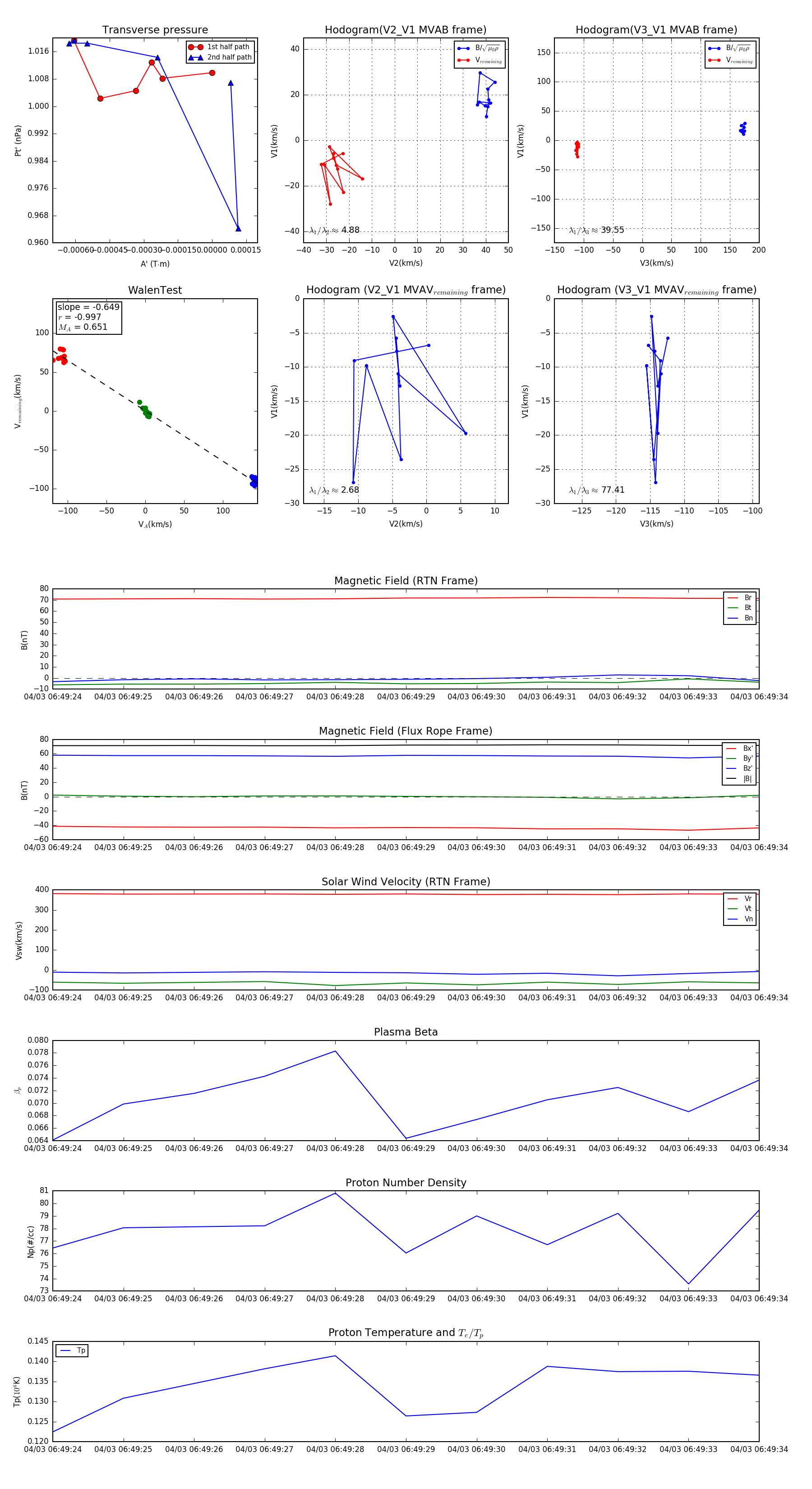
Flux Rope in 2024

Flux Rope Event 2024-04-03 06:49:24 ~ 2024-04-03 06:49:34 (11 seconds)


plot