HOME   LIST
‹–   –›

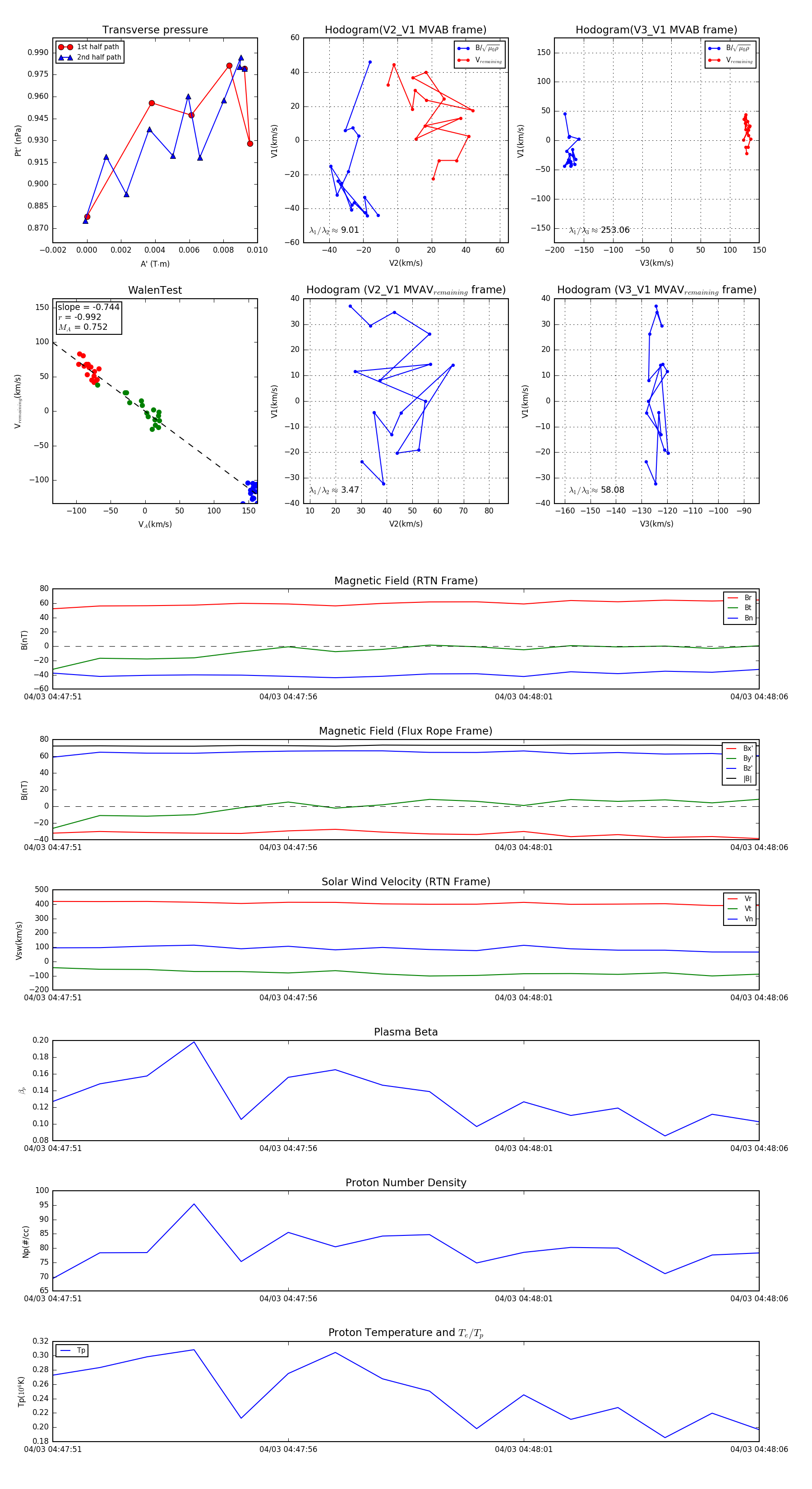
Flux Rope in 2024

Flux Rope Event 2024-04-03 04:47:51 ~ 2024-04-03 04:48:06 (16 seconds)


plot