HOME   LIST
‹–   –›

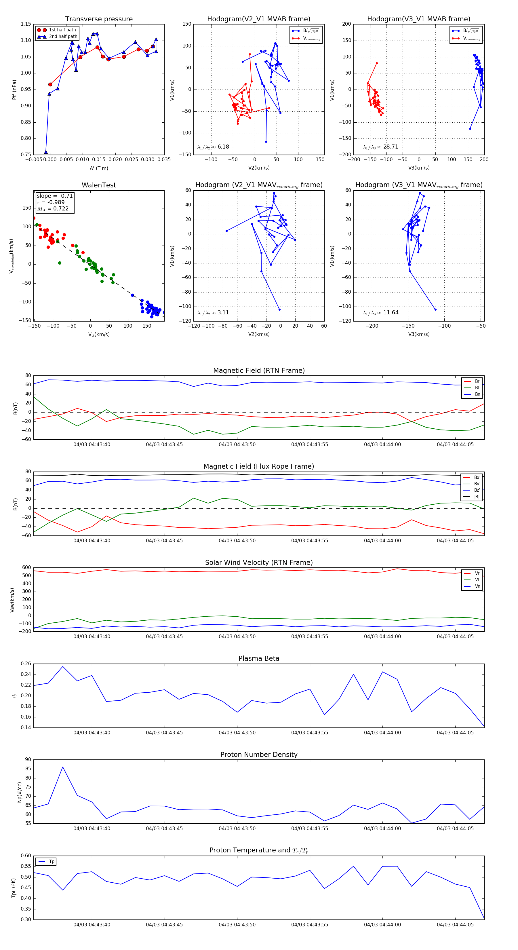
Flux Rope in 2024

Flux Rope Event 2024-04-03 04:43:36 ~ 2024-04-03 04:44:07 (32 seconds)


plot