HOME   LIST
‹–   –›

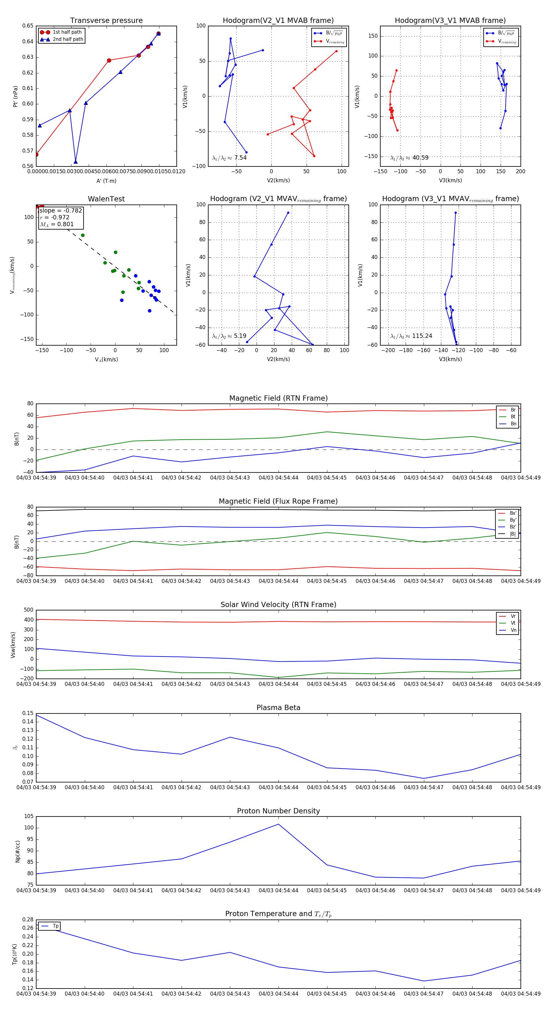
Flux Rope in 2024

Flux Rope Event 2024-04-03 04:54:39 ~ 2024-04-03 04:54:49 (11 seconds)


plot