HOME   LIST
‹–   –›

Flux Rope in 2024

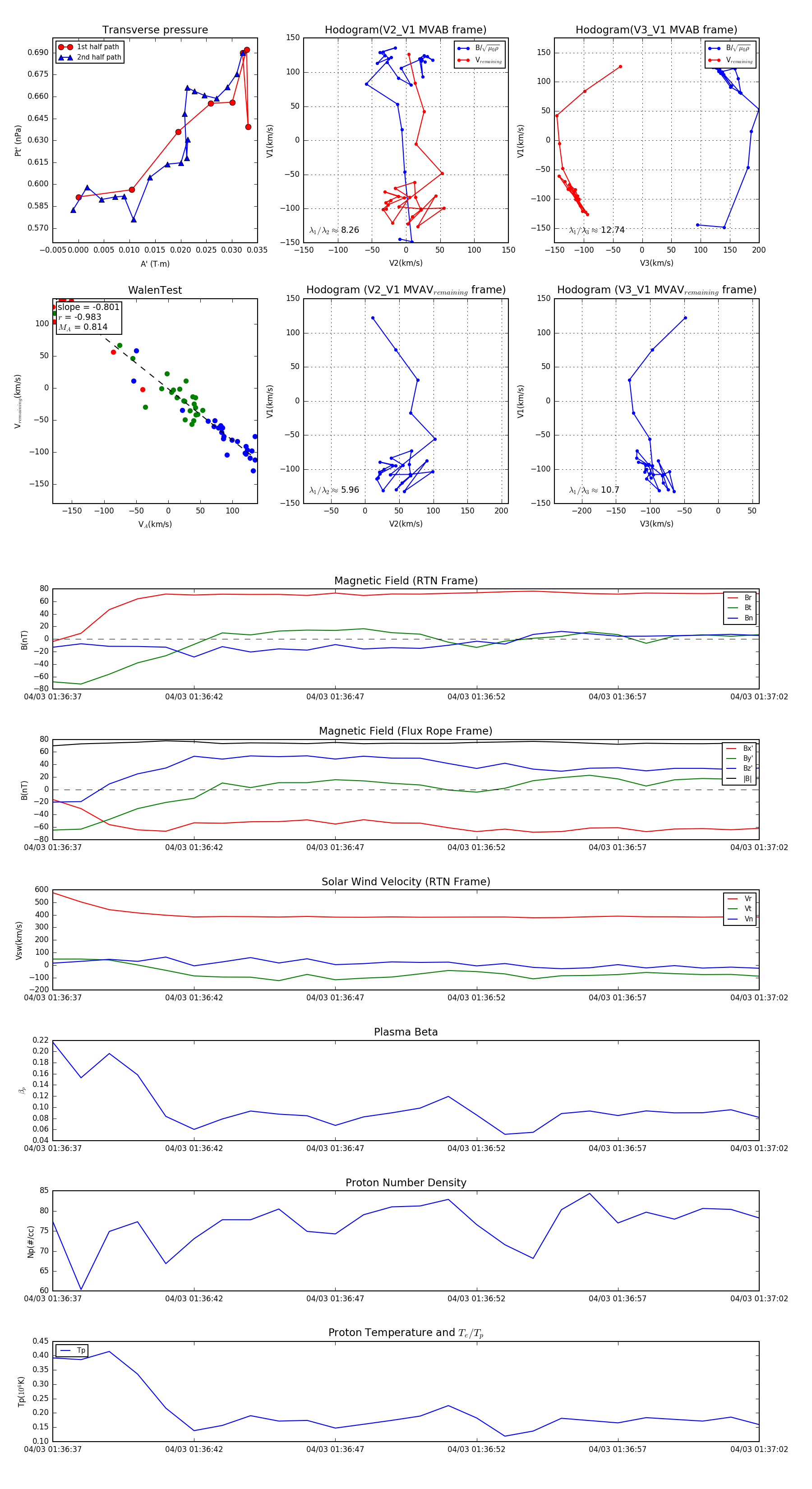
Flux Rope Event 2024-04-03 01:36:37 ~ 2024-04-03 01:37:02 (26 seconds)


plot