HOME   LIST
‹–   –›

Flux Rope in 2024

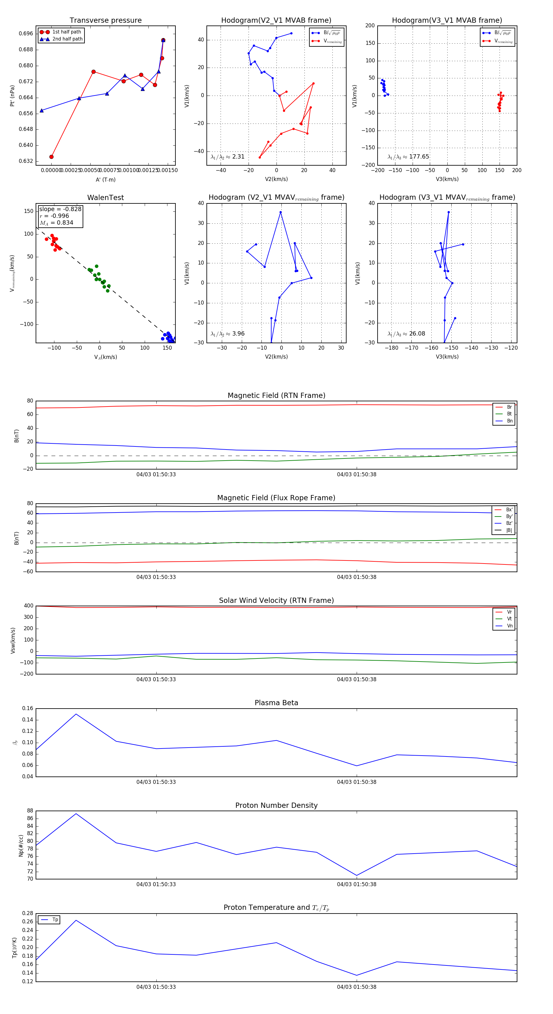
Flux Rope Event 2024-04-03 01:50:30 ~ 2024-04-03 01:50:42 (13 seconds)


plot