HOME   LIST
‹–   –›

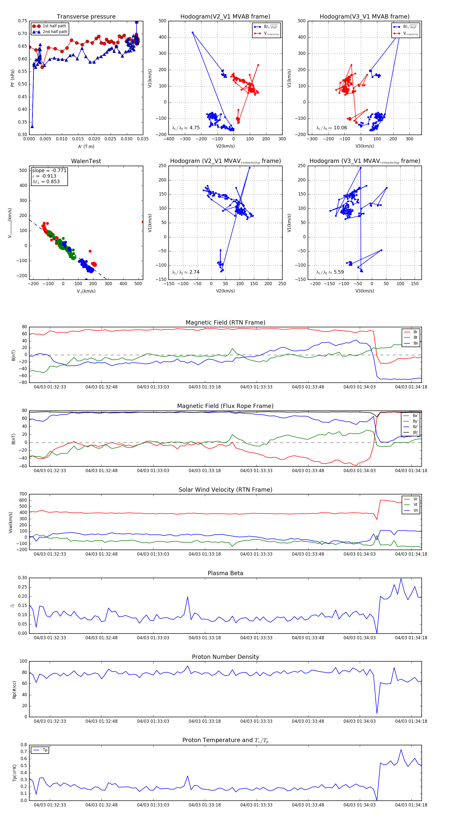
Flux Rope in 2024

Flux Rope Event 2024-04-03 01:32:27 ~ 2024-04-03 01:34:21 (115 seconds)


plot