HOME   LIST
‹–   –›

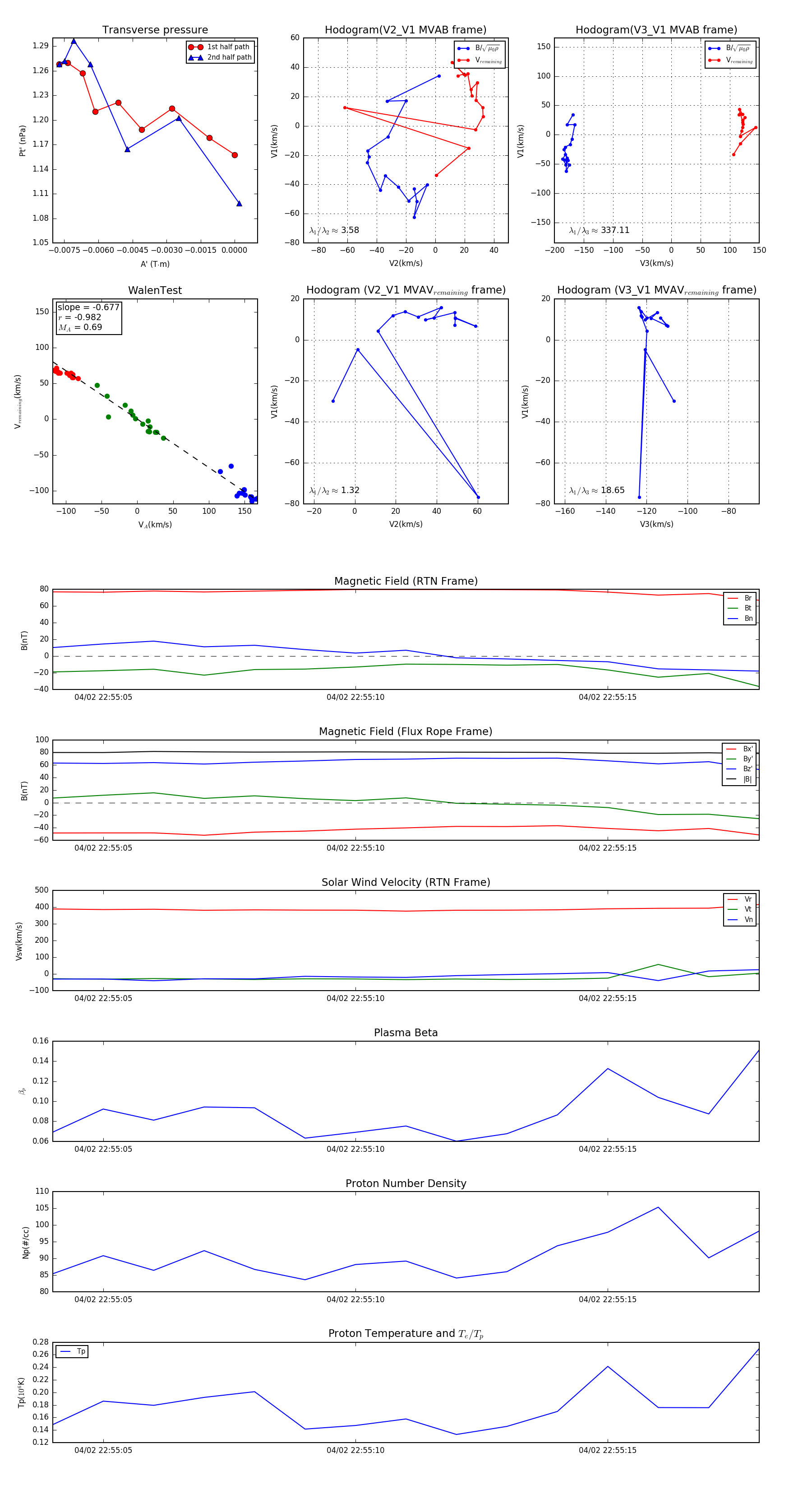
Flux Rope in 2024

Flux Rope Event 2024-04-02 22:55:04 ~ 2024-04-02 22:55:18 (15 seconds)


plot